热搜词:

免费接种!武汉HPV疫苗惠民政策来了!

来源:长江日报 发布日期:2026-04-23 09:14
【 打印 】 【 扫一扫 】
【 字体:  】

日前,国家疾控局等七部门联合发布实施方案,人乳头瘤病毒(HPV)疫苗正式纳入国家免疫规划。目前,武汉市已落地实施相关政策,为年满13周岁女孩免费提供二价HPV疫苗接种服务。同时,各接种点还提供了多款非免疫规划HPV疫苗,供受种者自愿、自费接种,以满足群众多元化接种需求。近日,武汉多区陆续公布具体接种点位。

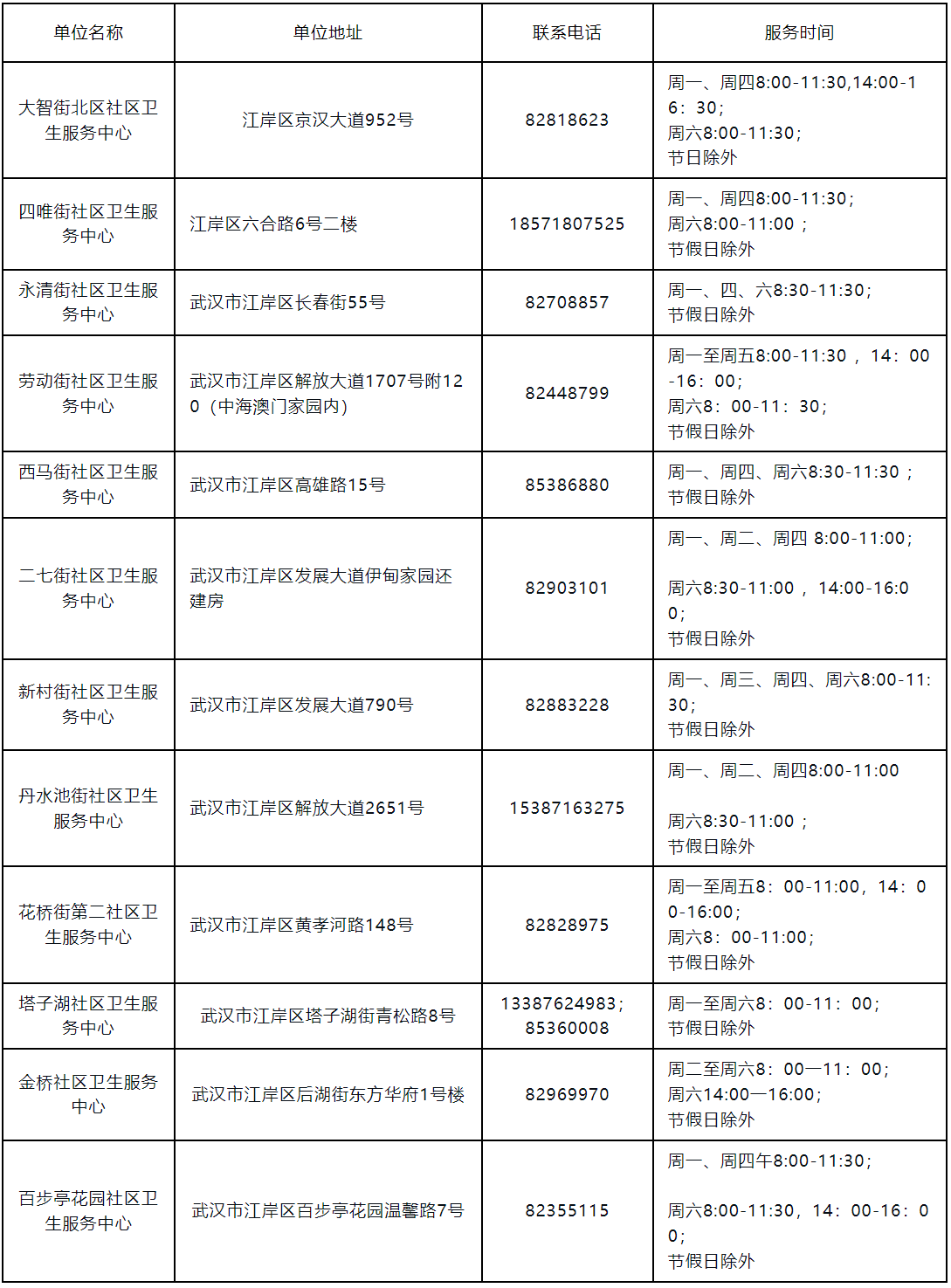
武汉部分区接种点服务信息:

江岸区:

硚口区:

武昌区:

江汉区:



编辑:胡之澜

  

扫一扫在手机上查看当前页面
武汉市人民政府微信公众号