武汉轮渡公告!今起,坐船有调整

来源:武汉两江轮渡 发布日期:2025-10-01 11:14
【 打印 】 【 扫一扫 】
【 字体:  】

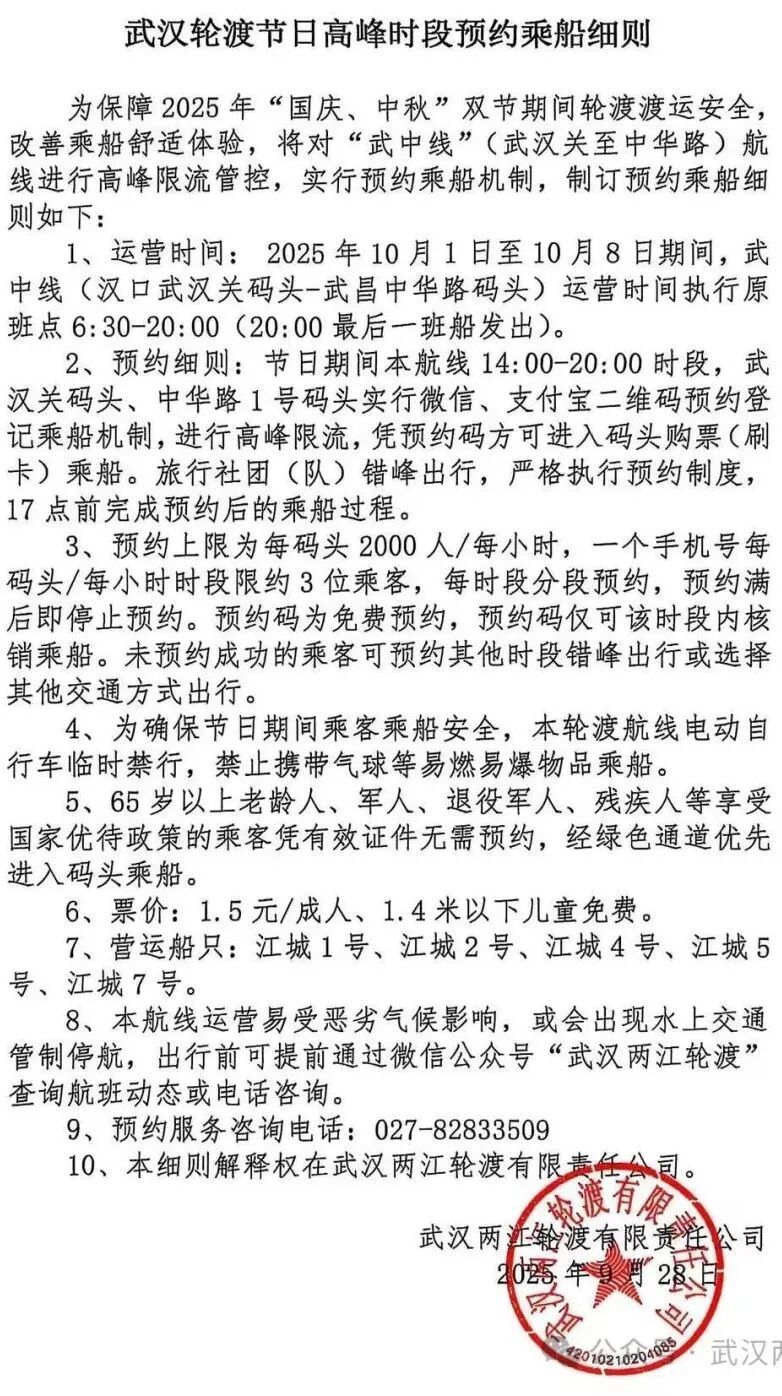
近日,武汉两江轮渡发公告称,为保障今年“国庆中秋双节”期间轮渡渡运安全,改善乘船舒适体验,将对“武中线”(武汉关至中华路)普客渡航线进行高峰限流管控和实行预约乘船机制。通告如下:

一、2025年10月1日至10月8日期间,轮渡航线运营时间为6:30—20:00(20:00最后一班船准时发出)。

二、节日期间,航线14:00—20:00时段,武汉关码头、中华路码头实行微信、支付宝二维码预约登记乘船机制,进行高峰限流。出行前请提前预约,凭预约码现场核销后,方可进入码头购票(刷卡)乘船。请注意预约成功后再予以出行,避免现场预约不到难以购票乘船。

三、为确保高客流时段乘客乘船安全,节日期间本轮渡航线电动自行车临时禁行,禁止携带气球等易燃易爆物品乘船,当高峰时段遇到大客流一级响应时,将随时采取停止售票等限流限行措施。

四、65岁以上老龄人、军人、退役军人、残疾人等享受国家优待政策的乘客凭有效证件无需预约,经绿色通道优先进入码头乘船。

五、倡导提前预约(含旅行社)错峰出行,乘坐公共交通到达码头后再乘船。

六、温馨提示:建议老人、小孩和有基础疾病的乘客合理规划行程,错开高峰时段出行,换乘其他交通途径,避免长时间排队等候给您带来的不适,同时避免下行坡道拥挤摔倒危险。如有不便敬请谅解。

预约乘船细则

↓↓↓

编辑:聂杨

  

扫一扫在手机上查看当前页面
武汉市人民政府微信公众号