中国政府网
湖北省政府网
中文
|
ENGLISH
|
FRANÇAIS
|
日本語
|
한국어
|
DEUTSCH
个人中心
|
无障碍
|
长者版
搜索
热搜词:
首页
政务公开
政务服务
政民互动
走进武汉
数据开放
1681886
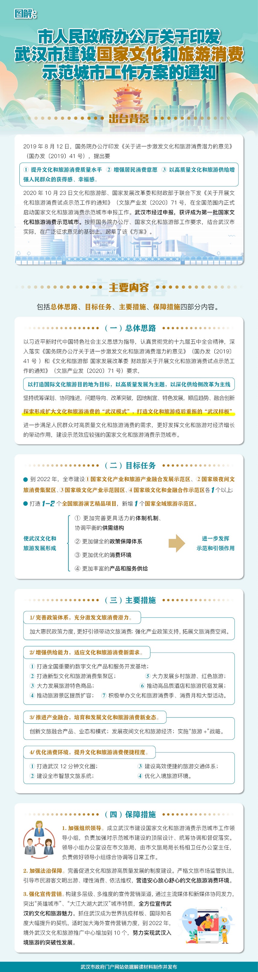
【图解】《市人民政府办公厅关于印发武汉市建设国家文化和旅游消费示范城市工作方案的通知》解读
20
武汉市政府门户网站
2021-05-08
26217
政策解读
信息公开
/
法定主动公开
/
政策解读
【图解】《市人民政府办公厅关于印发武汉市建设国家文化和旅游消费示范城市工作方案的通知》解读
来源:武汉市政府门户网站
发布日期:2021-05-08 15:45
【 打印 】
【 扫一扫 】
【 字体:
大
中
小
】
扫一扫在手机上查看当前页面
武汉市人民政府微信公众号
相关解读
相关解读
关联政策
市人民政府办公厅关于印发武汉市建设国家文化和旅游消费示范城市工作方案的通知
2021-05-07
关联内容
相关文章
武汉市人民政府