市人民政府办公厅关于印发武汉市推进村卫生室和乡村医生队伍建设实施方案的通知
各区人民政府,市人民政府各部门:
经市人民政府同意,现将《武汉市推进村卫生室和乡村医生队伍建设实施方案》印发给你们,请认真贯彻落实。
武汉市人民政府办公厅
2021年12月4日
武汉市推进村卫生室和乡村医生队伍建设实施方案
为进一步加强全市村卫生室和乡村医生队伍建设,切实织牢农村医疗卫生服务网底,更好满足农村居民就近就便基本医疗卫生服务需求,结合我市实际,特制订本方案。
一、总体要求
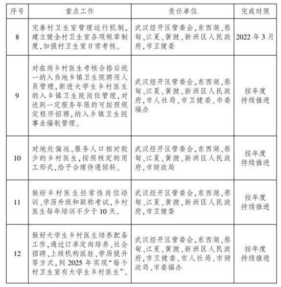
坚持以习近平新时代中国特色社会主义思想为指导,顺应乡村振兴发展形势,以维护居民健康为中心,从适应我市经济社会发展和基本医疗卫生事业长远发展出发,立足实际、科学规划、分类施策,逐步推进全市村卫生室和乡村医生队伍建设。健全村卫生室管理体制机制,明确村卫生室职责,逐步优化村卫生室空间布局和保障水平,明确乡村医生岗位的公益性质,提升乡村医生队伍服务水平和岗位吸引力。到2023年底,全市村卫生室全面实现建设标准化。开展大学生乡村医生培养配备工作,到2025年实现“每个村卫生室有大学生乡村医生”的目标,村级医疗服务更加方便可及。
二、工作任务
(一)明确村级医疗功能定位。村卫生室承担辖区内居民健康管理、健康教育、预防保健、传染病防治等公共卫生职能和常见病、慢性病、多发病诊疗及康复指导等医疗服务,是履行政府公共服务职能的重要窗口。乡村医生是在村卫生室工作,承担村级基本医疗服务及公共卫生服务的医务人员。
(二)优化村卫生室规划设置。各相关区制定本区村卫生室布局规划,综合考虑辖区内行政村数量、服务人口数量、医疗资源分布、经济发展和交通地理等因素,合理规划设置村卫生室,完善农村地区30分钟医疗卫生服务圈。结合乡村振兴、村湾集并、城郊融合等实际,建立村卫生室动态调整机制,按照一村一室、联村联办、乡镇卫生院派驻或巡诊等方式布局,保障村级医疗服务需求。加快推进村卫生室标准化建设,各相关区对规划设置的村卫生室进行摸底排查,通过新建或改扩建,确保村卫生室业务用房面积不低于80平方米,至少设有诊断室、治疗室、公共卫生室和药房,到2023年实现村卫生室全部达标。
(三)强化村卫生室支持政策。推进乡村医生岗位管理,各区原则上按照每千服务人口不低于1名的标准核定乡村医生岗位数量,确保每个村卫生室至少配备1名乡村医生。推进乡村医生实行“区聘、街管、村用”,定岗不定人,由卫健部门统筹调配使用,纳入乡镇卫生院统一管理。各街道(乡镇)要强化基本公共服务职能,落实村卫生室建设主体责任,保障村卫生室建设用地和业务用房。落实村卫生室的一般诊疗费、基本公共卫生服务经费、基本药物补助经费等补助。从2022年开始,按照每个村卫生室每年不低于7000元的标准保障村卫生室运行经费;经费来源在省级补助的基础上,余下部分由市区两级财政按照1∶1比例分担。
(四)规范村卫生室服务管理。强化乡镇卫生院“兜底”农村居民基本医疗卫生服务职责,鼓励乡镇卫生院领办村卫生室,或者将村卫生室作为乡镇卫生院延伸服务场所。推动乡镇卫生院与村卫生室实行紧密型“六统一”(统一规划建设、统一人员准入、统一财务管理、统一药械购销、统一业务管理、统一绩效考核),逐步建立“乡村医疗一体化”管理格局。建立健全村卫生室医疗质量管理、医疗安全、法定传染病疫情报告、医疗废物管理等规章制度,促进规范管理运行。
(五)完善乡村医生使用政策。拓展乡村医生来源渠道,通过订单培养、定向招聘、街聘村用等方式,充实乡村医生队伍。畅通乡村医生职业发展路径,对在岗乡村医生考核合格后统一纳入当地乡镇卫生院聘用人员管理,新进大学生乡村医生纳入乡镇卫生院岗位管理,对达到一定服务年限的可按照规定程序招聘,纳入乡镇卫生院事业编制管理。建立健全岗位退出机制,对不能胜任工作岗位的乡村医生实行动态调整。
(六)保障乡村医生薪酬待遇。明确乡村医生收入构成,落实好乡村医生养老保障生活补助,合理确定并保障在岗乡村医生基本岗位待遇。对地处偏远、服务人口相对较少的乡村医生,按照核定的用工形式,给予合理待遇倾斜。
(七)提升乡村医生岗位能力。各相关区依托区级医院、区卫校和中心乡镇卫生院,做好乡村医生经常性岗位培训,确保每名乡村医生每年集中培训不少于2次,年度培训时间不少于10天。鼓励在岗乡村医生参加学历升级教育,参加国家乡村全科执业助理医师资格考试,引导乡村医生岗位从业人员逐步向执业(助理)医师转化。紧贴乡村医生执业特点和农村群众实际需求,以针灸、中药饮片等中医适宜技术为重点,通过“一对一结对帮带”、岗位实践技能培训、加快推进智能辅助技术应用等方式,提升乡村医生服务能力。充分运用智能健康服务包,提高村卫生室服务质量及效率,促进服务标准化、同质化。
(八)开展大学生乡村医生培养配备。全面实施大学生乡村医生培养配备项目,通过订单定向培养、社会招聘、上级机构派驻、学历提升等方式,提高接受过医学专科学历教育的乡村医生比例,到2025年实现“每个村卫生室有大学生乡村医生”目标。建立和完善大学生乡村医生培养与使用机制,提高大学生乡村医生岗位吸引力,提升农村卫生服务能力。对大学生乡村医生参加事业单位公开招聘参照“三支一扶”计划人员享受的相关优惠政策给予政策倾斜。
三、保障措施
(一)落实主体责任。各相关区要充分认识村级医疗卫生服务公益性的重要意义,履行政府主体责任,制订区级工作方案,明确相关部门责任,做好村卫生室布局规划和乡村医生配备计划,细化目标任务,稳步推进落实,并按照有关规定落实保障经费。
(二)强化部门合力。市直各相关部门要树立“一盘棋”思想,强化部门责任,加大政策支持力度,根据方案明确的工作任务,加强政策研究和指导,合力推进工作(重点工作责任分工及完成时限附后)。
(三)开展督导检查。将村卫生室和乡村医生队伍建设相关工作列入市人民政府重点督导事项。各相关区人民政府和市直各相关部门要结合工作进度,定期组织效果评估,强化激励和问责,推进各项措施落地见效。
(四)加强宣传引导。坚持正确的舆论导向,加强政策宣传和解读,做好政策培训,提高基层医务人员和广大人民群众的政策知晓度,引导基层医务人员积极参与、主动投入村级医疗卫生服务工作,筑牢村级医疗卫生服务网底。重点工作责任分工及完成时限


