各区人民政府,市人民政府各部门:
《武汉市交通强国建设试点实施方案》已经市人民政府同意,现印发给你们,请认真组织实施。
武汉市人民政府办公厅
2022年7月11日
武汉市交通强国建设试点实施方案
为贯彻落实《交通强国建设纲要》《国家综合立体交通网规划纲要》,加快打造交通强国建设示范城市,根据《交通运输部关于武汉市开展内陆开放型综合运输大通道建设等交通强国建设试点工作的意见》(交规划函〔2021〕369号)、《湖北省交通强国建设试点实施方案》(鄂交发〔2021〕77号)要求,结合我市实际,特制订本方案。
一、总体要求
(一)指导思想
坚持以习近平新时代中国特色社会主义思想为指导,深入贯彻落实党的十九大和十九届历次全会精神,完整、准确、全面贯彻新发展理念,以建设人民满意交通为目标,以深化供给侧结构性改革为主线,以系统性思维对标全国先进,深刻把握时代特征,更好突出武汉特色,加快构建安全、便捷、高效、绿色、经济的现代化综合交通运输体系,在设施、技术、管理、服务领域先行先试,全面推进交通强国示范城市建设。
(二)工作原则
1.服务大局、探索创新。以交通强国建设为引领,服务国家和省重大战略实施,以及区域经济社会发展和民生改善,落实国家和省对武汉交通发展的要求,探索创新试点领域和方向,以点带面,先行先试。
2.发挥优势、因地制宜。立足武汉区位资源禀赋和综合交通优势,围绕重点领域、急需领域、优势领域,加快补齐城市基础设施短板,提升交通运输服务质效。
3.近远结合、梯次推进。围绕交通强国建设短期和长期目标,坚持点面结合、统筹推进,针对具体试点项目,分阶段明确发展目标和重点任务,确保各项试点工作协调有序、稳步推进、滚动实施,同时做好经验总结。
4.深化改革、凝聚合力。坚持将改革摆在突出位置,努力破解交通发展深层次矛盾,正确处理政府和市场的关系,充分发挥市场在资源配置中的决定性作用。坚持一体推进、多方联合,加快交通先进技术的集成创新与应用,形成推动行业转型升级的合力。
(三)总体目标
通过1—2年时间,取得全市交通强国建设试点阶段性成果;通过3—5年时间,取得相对完善的系统性成果,力争在通道经济发展、公交换乘优惠政策探索、应急物流保障体系建设、车路协同典型场景应用等方面取得突破性进展,形成一批先进经验和典型成果,为交通强国建设提供经验借鉴。
二、试点任务
(一)建设内陆开放型综合运输大通道。建设链接全球航空运输大通道,加强机场国际国内航线衔接,发展客货中转业务,推进机场扩容升级。建设通江达海水运大通道,推进港航基础设施建设,大力发展水运航线,提升航运服务功能。建设外畅内联陆运大通道,扩大中欧班列服务范围,加快高铁网发展,推动武汉城市圈出行直联直通直达。建设多层次综合交通枢纽,形成4个具有国际竞争力的重大枢纽,完善13个具有全国影响力的重要枢纽,全面提升枢纽经济能级。
(二)推动全域公交一体化和公交优先发展。深入推进多模式公交一体化、城乡公交一体化、城际公交一体化、站城一体化等工作。完善城乡公交一体化发展、城市圈公交协同立法、公交财政投入等机制和政策。大力实施公交优先发展战略,完善公交票价体系和优惠政策,推动公交优先设施成环成网,加快公交场站建设,加大新能源公交车推广力度。
(三)构建多方协同应急物流分级体系。建设具备物流大数据、风险预警、指挥调度、通行审核、动态监测、信息发布等重点功能的应急物流指挥协同平台,打造应急物资储备设施、应急物流运力保障、应急物流指挥调度等3个系统。建立应急物流分级响应、应急运力征用补偿、应急物流社会动员等3大机制,加强应急物资保障和储备,进一步提高社会协同应对能力。
(四)推动车路协同创新应用。加快智能交通基础设施建设,扩大开放道路测试范围,建设基于车城融合发展模式的智慧停车场、5G通信网和车谷云计算数据中心。建设具备边缘云全息感知融合、车城融合感知、车路协同和指挥调度等功能的车城网基础平台,具备测试运营业务管理、车路协同仿真模拟、智慧交通、应急指挥等功能的车城融合应用平台,以及东湖科学岛智能网联示范区,推动智能网联汽车商业化应用,拓展智能公交、自动驾驶出租车、无人物流等应用场景。探索智慧交通产业发展新模式,推动智能车辆、城市智慧交通等关联产业发展。
三、保障措施
(一)加强组织保障。成立由市人民政府市长任组长、分管副市长任副组长、各有关部门和单位主要负责人为成员的市交通强国建设试点工作领导小组(以下简称领导小组),负责统筹推进全市交通强国建设试点各项工作。领导小组下设办公室,在市交通运输局办公,负责领导小组日常工作,办公室主任由市交通运输局局长兼任。在领导小组框架下成立建设内陆开放型综合运输大通道工作专班、推动全域公交一体化和公交优先发展工作专班、构建多方协同应急物流分级体系工作专班、推动车路协同创新应用工作专班等4个工作专班,分别负责组织推进4个方面试点任务。领导小组各成员单位要按照责任分工强化担当、主动履责,积极推动试点任务落实。
(二)强化要素保障。完善政府主导、分级负责、多元筹资、风险可控的资金保障和运行管理机制。市、区财政要加大交通强国建设试点项目资金保障力度,市级财政每年安排5000万元以上交通强国试点专项资金,用于支持试点关键技术攻关、应用示范、政策保障等,并积极争取中央和省级资金支持,鼓励引导社会资本投入。加强与国土空间规划等相关规划的衔接,市自然资源和规划局要统筹保障综合交通枢纽、公路、铁路等影响全市交通布局的重大项目用地。
(三)开展动态评估。建立动态监测评价机制,将任务完成情况纳入年度目标责任制考核,实现各项工作进展情况的全程监督。探索引入第三方评估,发挥社会各界的监督作用,积极开展公众评价,推进科学决策和有效执行。每年12月10日之前,各工作专班分别汇总试点任务落实情况报送领导小组办公室。
(四)做好经验推广。加强跟踪、督办和总结,健全信息报送机制,及时报送试点工作中出现的重大问题以及取得的阶段性成果。充分利用各级媒体宣传报道全市交通强国建设试点工作进展,营造良好氛围,推广成功经验。
附件:1.武汉市建设内陆开放型综合运输大通道工作方案
2.武汉市推动全域公交一体化和公交优先发展工作方案
3.武汉市构建多方协同应急物流分级体系工作方案
4.武汉市推动车路协同创新应用工作方案
附件1
武汉市建设内陆开放型综合运输
大通道工作方案
为扎实推进全市交通强国建设试点工作,加快建设内陆开放型综合运输大通道,结合我市实际,特制订本方案。
一、工作目标
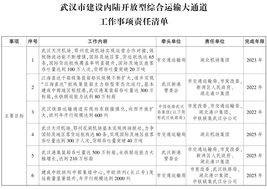
通过1—2年时间,全面推动内陆开放型综合运输大通道各试点项目,武汉天河机场、鄂州花湖机场实现运营合作对接,保税物流功能不断增强,国际及地区客、货运航线达65条,国际货运航线覆盖率明显提升,国际及地区旅客吞吐量达到100万人次,货邮吞吐量突破20万吨。江海直达千箱级集装箱船队规模不断扩大,逐步实现江海直达航线集装箱主力船型常态化运行,基本建成中部地区枢纽港,武汉港集装箱吞吐量达到300万标箱,水铁联运能力达到80万标箱。武汉铁路运输通道实现向东联接强化、向西开放扩大,中欧班列(长江号)开行质量显著提升,年开行规模达到600列左右,力争打造形成中欧班列中部集结中心。
通过3—5年时间,基本形成陆海联动、开放共享、辐射有力、协同一体的内陆开放型综合运输大通道,人民满意度显著提高,货物运输效率大幅提升。武汉天河机场、鄂州花湖机场基本实现联动发展,力争国际及地区客、货运航线达到80条,国际及地区旅客吞吐量达到300万人次,货邮吞吐量突破40万吨。武汉港集装箱吞吐量达到500万标箱,水铁联运能力大幅增长,达到210万标箱。建成中欧班列中部集结中心,中欧班列(长江号)发运数量显著提升,年开行规模达到2000列左右。在通道经济发展、物流枢纽布局、多式联运运营管理等方面形成可复制、可推广的典型经验和政策性成果。
二、重点任务
(一)建设链接全球航空运输大通道
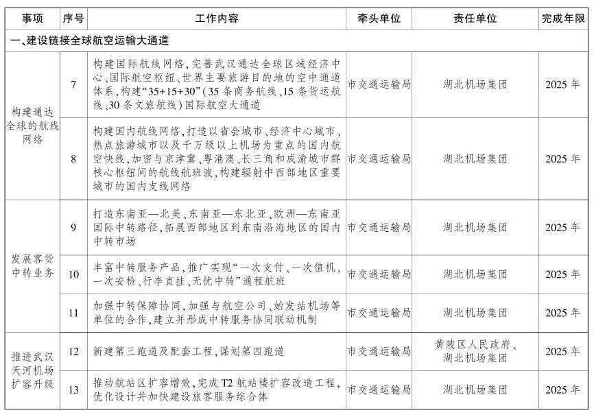
1.加强机场国际国内航线衔接。构建国际航线网络,完善武汉通达全球区域经济中心、国际航空枢纽、世界主要旅游目的地的空中通道体系,构建“35+15+30”(35条商务航线、15条货运航线、30条文旅航线)国际航空大通道。构建国内航线网络,打造以省会城市、经济中心城市、热点旅游城市以及旅客年吞吐量千万级以上机场为重点的国内航空快线,加密与京津冀、粤港澳、长三角和成渝城市群核心枢纽间的航线航班波,构建辐射中西部地区重要城市的国内支线网络。
2.发展客货中转业务。挖掘中转市场潜力,打造东南亚—北美、东南亚—东北亚、欧洲—东南亚国际中转路径,拓展西部地区到东南沿海地区的国内中转市场。丰富中转服务产品,推广实现“一次支付、一次值机、一次安检、行李直挂、无忧中转”通程航班。加强中转保障协同,加强与航空公司、始发站机场等的合作,建立并形成中转服务协同联动机制。
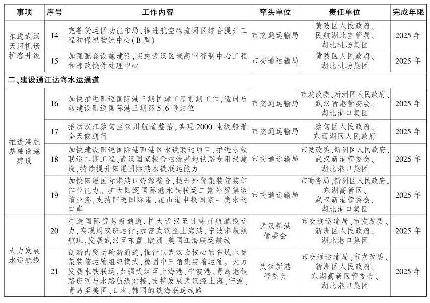
3.推进武汉天河机场扩容升级。新建武汉天河机场第三跑道及配套工程,谋划第四跑道建设。推动航站区扩容增效,完成T2航站楼扩容改造工程建设,优化设计并加快建设旅客服务综合体。完善货运区功能布局,推进航空物流园区综合提升和保税物流中心(B型)工程建设。加强配套设施建设,实施武汉区域高空管制中心和邮政快件处理中心工程建设。
(二)建设通江达海水运大通道
1.推进港航基础设施建设。加快推进阳逻国际港三期扩建工程前期工作,适时启动建设阳逻国际港三期第5、6号泊位。推动汉江蔡甸至汉川航道整治,实现2000吨级船舶全天候通行。加快建设阳逻国际港西港区水铁联运项目,推进水铁联运二期工程、武汉国家粮食物流基地铁路专用线建设,持续提升阳逻国际港水铁联运能力。加快阳逻国际港港口资源整合,提升外贸集装箱装卸作业能力。扩大阳逻国际港水铁联运二期外贸集装箱业务,支持阳逻国际港、花山港等申报国家一类水运口岸。
2.大力发展水运航线。构建“江海直达、水水中转、铁水联运、沿江捎带、港城一体”水运体系,依托长江黄金水道,进一步提升江海联运能级。打造国际贸易新通道,提升武汉至日韩直航航线运力,实现周双班运行;加密武汉至上海港、宁波港航线航班,发展武汉至东盟、欧洲、美国江海联运航线。打造内贸运输新通道,推行以武汉为核心的省域水运集装箱运输组织模式,稳固中三角集装箱运输。大力发展水铁联运,加强武汉至上海港、宁波港、青岛港铁路班列与水路航线对接,支持发展武汉经上海、宁波、青岛至美国、日本、韩国的铁海联运线路。
3.提升航运服务功能。强化船队建设,加快武汉至日本、韩国等近洋直航船队建设,新增6艘“汉亚560型”船舶;推进长江、汉江标准化船队建设,新增6艘“汉海1140型”船舶和20艘“汉江80型”船舶。实施智慧工程,推动智慧物流、智慧交易、智慧船舶、智慧港口等智慧化建设。
(三)建设外畅内联陆运大通道
1.扩大中欧班列服务范围。依托经济走廊,加快提升中欧班列(长江号)跨境通达与集散服务能力,继续加强西向、北向通道建设,探索发展南向通道。稳固欧洲通道线路,巩固直达德国杜伊斯堡、汉堡和法国杜尔日等欧洲枢纽城市骨干线路。开辟中亚通道线路,畅通由霍尔果斯口岸出境,经哈萨克斯坦辐射乌兹别克斯坦以及伊朗等中亚国家通道;加强与中吉乌、中巴铁路衔接,开辟至中亚、南亚新通道。谋划东盟战略通道,强化与云南、广西等地交流合作,稳定扩大运营中老铁路通道,加快融入西部陆海新通道,联接海上丝绸之路,拓展武汉至中南半岛战略通道。加强陆海统筹,形成多向拓展的中部陆海大通道。
2.加快高铁网发展。开工建设沪渝蓉高铁武汉至宜昌段、武汉至合肥段和武汉枢纽直通线。推动武汉至杭州、贵阳等方向高铁便捷通道纳入国家规划。加强武汉城市圈城际铁路与邻近的长株潭、环鄱阳湖、中原等城市群城际铁路的延伸对接。逐步在武汉形成“两纵(京广、京九西通道)两横(沪渝蓉、沪汉蓉)两对角(福银、胶贵)”“超米字型”高铁网络。
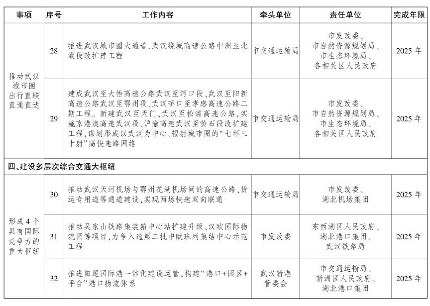
3.推动武汉城市圈出行直联直通直达。建设武汉城市圈环线和射线高速公路,推进武汉城市圈大通道、武汉绕城高速公路中洲至北湖段改、扩建工程,建成武汉至大悟高速公路武汉至河口段、武汉至阳新高速公路武汉至鄂州段、武汉硚口至孝感高速公路二期工程。新建武汉至天门、武汉至松滋高速公路,实施京港澳高速武汉段、沪渝高速武汉至黄石段改扩建工程,谋划形成以武汉为中心、辐射武汉城市圈的“七环三十射”高快速路网络,实现直联直通直达。
(四)建设多层次综合交通大枢纽
1.形成4个具有国际竞争力的重大枢纽。围绕武汉天河机场、鄂州花湖机场、吴家山铁路基地和阳逻国际港,打造具有国际竞争力的4大枢纽。加强武汉天河机场与鄂州花湖机场的联动发展,推动两机场之间的高速公路、货运专用道等通道建设,实现两机场快速双向联通。推动吴家山铁路集装箱中心站扩建项目、汉欧国际物流园等项目建设,力争入选第二批中欧班列集结中心示范工程。推进阳逻国际港一体化建设运营,构建“港口+园区+平台”港口物流体系。
2.完善13个具有全国影响力的重要枢纽。新建高铁汉阳站、武汉天河站、长江新区站等,形成“五主(武汉站、汉口站、汉阳站、武汉天河站、武昌站)两辅(武汉东站、长江新区站)”客站格局。进一步完善吴家山集装箱中心站一级物流节点和滠口、大花岭二级物流节点,预留阳逻、光谷、常福等货运站场建设条件,形成“1+2+3”三级物流节点网络。
3.全面提升枢纽经济能级。大力发展临港经济,优化阳逻国际港功能布局,集聚和发展现代临港产业,推动港产城融合发展,大力发展多式联运,推进实施多式联运“一单制”。大力发展临空经济,充分发挥航空客货运“双枢纽”优势,进一步完善空港核心区基础设施建设,优化产业发展布局,构建现代临空产业体系。大力发展临铁经济,依托汉欧国际物流园,建设中欧班列(长江号)国际港,做大做强适铁适欧产业集群;实施沪渝蓉高铁汉阳站、长江新区站等高铁枢纽建设,加快站区综合开发和“站城一体”发展。推进交通与邮政快递、现代物流、旅游、装备制造等关联产业融合发展,推动智能交通产业化。
三、保障措施
(一)细化责任分工。各有关部门和单位要明确职责任务,指派专人负责日常工作,加强与上级交通运输、发改、财政、自然资源规划等部门的汇报,争取相关主管部门支持,强化定期调度,把控实施进度,全力推进任务按时完成(责任清单附后)。建立工作定期报送机制,建设内陆开放型综合运输大通道工作专班适时向市交通强国建设试点工作领导小组汇报工作进展。
(二)强化要素保障。各有关部门和单位务必高度重视,加强与“十四五”各专项规划的衔接,加强资金、用地、人才等方面的要素保障,充分发挥政策的引导作用,确保试点工作取得实实在在的成效,实现可持续发展。








附件2
武汉市推动全域公交一体化和公交
优先发展工作方案
为扎实推进全市交通强国建设试点工作,加快推动全域公交一体化和公交优先发展,结合我市实际,特制订本方案。
一、工作目标
以交通强国建设试点为契机,进一步提升城市公共交通运输服务一体化衔接,加快完善公共交通优先发展长效机制,着力实现城市公交与轨道交通、城际铁路、城际公交衔接配套的一体化发展目标,构建城市、城乡、城际“三网融合”的公交一体化格局,打造“公交都市升级版”。
通过1—2年时间,各种公共交通方式有机衔接初见成效,公交专用道建设和管理进一步完善,公交线网结构进一步优化,中心城区公交站点300米覆盖范围进一步扩大,轨道交通站点100米公交覆盖率达到95%以上;实现全市市域公交一体化,初步构建城市、城乡、城际“三网融合”的公交一体化格局,基本形成中心城区至新城区1小时公共交通出行圈。
通过3—5年时间,基本实现多种公共交通方式深度融合,形成科学合理的公共交通换乘优惠政策,城市公交高质量发展取得明显成效。中心城区公共交通机动化出行分担率达到60%,市域“1小时”、中心城区“45分钟”公共交通通勤可达率55%以上,公共汽电车进场率达到100%,公共交通高峰时段运行时速不低于20公里/小时,群众公共交通满意率不低于85%,武汉城市圈城际公交一体化运营成效明显。在公共交通设施建设管理、财政投入、城市圈城际公交一体化运营等方面形成可复制、可推广的典型经验和政策成果。
二、重点任务
(一)深入推进公交一体化工作
1.推动多模式公交一体化发展。打造以常规公交为基础、轨道交通为主体、定制公交为补充、水上公交为特色、慢行交通为延伸的多元交通网络,实现各种公共交通方式有机衔接和“零距离”换乘。开展公共交通线网和换乘枢纽布局规划,构建城际、城市、城乡公交“三网融合”的一体化线网体系。创新服务模式,积极发展定制公交、城际公交、水上公交、空轨等公交新业态,在特定区域探索运营自动驾驶的夜行公交、微循环公交。
2.加快城乡公交一体化建设。优化中心城区与新城区(含开发区,下同)之间的线网布局,以配套轨道交通站点接驳为重点,提高新城区线网密度。制订出台公交线路优化导则,加快新城区公交候车亭建设,提高新城区公交站点覆盖率;对农村客运公交化改造后的客运站进行升级改造,为新城区公交发展提供场地支持。积极推动公交票价研究,推动公交优惠换乘政策延伸至新城区,提升新城区公交服务均等化水平。提高城乡公交候车亭导乘设施设备智能化建设水平。加快轨道交通线网信息化云平台建设,建立全市统一的线网调度管理综合平台。
3.推进城际公交一体化运营。加快推动武汉城市圈全域公交一体化运营,实现武汉与周边城市城际公交无缝衔接。制订《武汉城市圈城际公交运营一体化三年行动方案》,谋划、完善、新开一批城际公交线路,谋划、改造、新建一批城际公交换乘站,在有条件场站配套建设车辆调度、邮件转运等功能设施。推进实现武汉城市圈九城“一卡通刷”,建立“清分结算”机制,保障各运营主体资金周转效率。
4.加快推进站城一体化建设。按照“多层次、全要素、全周期”的工作原则,构建一套以公共交通为导向的发展模式(TOD)为核心的“顶层规划—示范项目—政策机制”武汉都市圈地铁城市实施模式。编制武汉都市圈地铁城市规划,推动一批站城一体、产城融合的地铁TOD示范项目实施,制定轨道交通预留工程前期审批相关政策,实现土地和交通设施公共资源利用效率的最大化,促进轨道交通可持续发展。对有条件的公共交通换乘枢纽进行复合利用和联合开发,实现公交站场以商养站,鼓励拓展商业、物业、产业等服务功能;开展武汉公交场站配建指引研究,推动“立体综合车场+配建公交首末站”为核心的公交场站建设模式;探索场站建设管养新模式,加强站点共建共享。
(二)大力实施公交优先发展战略
1.完善公交票价体系和优惠政策。建立健全公交票价管理和调整机制,建立多层次、差别化票价体系,依据票价成本,统筹考虑社会公众承受能力、政府财政状况和出行距离等因素,科学合理确定票制票价。在定制公交、旅游公交、城际公交等新业态上探索市场化定价模式,适当提升市场化定价的空间。在现有公交换乘优惠的基础上,推动实施“全方式、全市域”的公共交通换乘优惠政策。
2.推动公交优先设施成环成网。加大公交专用道建设力度,有计划落实单向3车道以上等级道路设置公交专用道的要求,推动形成科学合理的公交专用道网络系统。到2025年,对现有公交专用道进行科学优化调整,在此基础上,再设计施划一批公交专用道,力争单向里程达到300公里,不断推动我市公交专用道网络化、系统化、规模化,增强城市公共交通竞争力和吸引力。强化公交专用道管理,积极推行公交信号优先举措,提升公交专用道使用效率,减少一般车辆对公交专用道的干扰,推进“公交专用道+合乘专用道”运用。
3.加大公交场站建设力度。中心城区重点推进毛坦村公交停保场、高新二路BRT停保场、白沙五路公交枢纽站、四新南路公交首末站等公交枢纽站建设,总规模31.7万平方米。每个副城设置2—4座公交停保场,新城区实现“一城一场”或者“一城多场”,满足公共汽电车停放保养需求。加大公交场站建设投资力度,到2026年,建设完成22个公交场站,新增公交停车位和充电桩1829个,为全面实现公交新能源化提供基础保障。建立完善公交场站建设专项资金扶持政策,每年安排财政资金进行保障。
4.加大新能源公交车推广力度。强化政策支持和资金扶持,支持企业通过投融资方式,加快更新采购新能源公交车,到2025年,全面实现公交新能源和清洁能源车占比100%(应急保障车辆、长途高速公交和部分农村公交除外)。
(三)完善公交发展机制和政策
1.完善城乡公交一体化发展机制。市区财政将公共交通企业成本规制补贴纳入本级预算,市区共担公交公益性亏损,形成成本核算和补贴常态化制度,保障企业可持续发展。市区交通运输部门建立实施公交企业服务质量评价制度,定期向社会公布评价结果,并作为衡量企业绩效、发放补贴和线路运营权管理等依据。加快数字公交建设,建立全市统一的智能化调度平台,建设完善多功能智能化电子站牌,将新城区智能化电子站牌信息管理接入全市统一平台。
2.加强公交法规制度化建设。研究修订《武汉市城市公共客运交通管理条例》,明确中心城区、新城区、跨区线路开通审批、监督管理、补贴机制、票价政策等。协同武汉城市圈其他城市制定《武汉城市圈公共交通一体化促进条例》,明确武汉城市圈(跨市、毗邻区域)公交线路开通审批、服务监管、政策支持等协同问题。
3.完善公交财政投入政策。按照政府投入为主、票款收入弥补的原则,修定完善公交企业成本规制补贴管理办法,合理确定规制值,落实成本规制补贴和公交发展专项资金,用于支持基础设施建设、及时足额弥补政策性亏损、新能源车辆购置补贴、智慧公交发展等。建立与岗位劳动强度、社会平均工资水平相适应的公交职工工资增长机制。研究出台城市轨道交通运营期设备设施大中修与更新改造管理制度,建立大中修与更新改造财政资金保障机制,保证企业可持续发展。
三、保障措施
(一)明确工作职责。由市交通运输局、市发改委、市自然资源和规划局、市城建局、市财政局、市公安交管局等部门统筹本系统市、区两级试点任务,制订工作计划,督促指导区级相应职能部门有序推进实施;相关区人民政府要落实属地责任,在试点工作中注意突出本辖区亮点和特色,确保按时保质完成各项试点任务;各公共交通企业要积极推进各项任务的具体实施,配合各有关部门,确保工作任务落实落细(责任清单附后)。
(二)保障经费投入。各区、各相关部门和单位要积极研究交通强国建设试点的资金扶持政策;拓宽资金渠道,引导和鼓励社会资本参与公交优先发展战略基础设施建设;加快公交场站、智能化候车亭等基础设施建设,推动新能源车辆更新,企业每年投入不少于政府配套资金。




附件3
武汉市构建多方协同应急物流
分级体系工作方案
为扎实推进全市交通强国建设试点工作,加快构建多方协同应急物流分级体系,结合我市实际,特制订本方案。
一、工作目标
(一)建设一个平台。建设具备物流大数据、风险预警、指挥调度、通行审核、动态监测、信息发布等重点功能的应急物流指挥协同平台,实现跨区域、跨部门、跨领域、跨环节、跨系统协同共享。
(二)打造三个系统。建设层次分明、类型合理、覆盖广泛的应急物资储备设施系统,建设企业主体、方式多元、干支衔接的应急物流运力保障系统,建设机制健全、程序规范、高效协同的应急物流指挥调度系统。
(三)完善三个机制。建设统一指挥、分类处置、运转高效的应急物流分级响应机制,建设规范合理、渠道可靠、经费充足的应急运力征用补偿机制,建设平急结合、组织一体、动员有力的应急物流社会动员机制。
到2022年,应急物资储备设施系统和应急物流运力保障系统基本建立,初步建成应急物流保障体系。到2023年,应急物流分级响应、应急运力征用补偿、应急物流社会动员三大机制基本建立,应急物流指挥调度系统加快完善,指挥协同平台基本建成。到2025年,应急物资保障、储备充足的格局全面形成,社会协同应对能力明显改善,在应急物流指挥协同平台、分级响应预案、运力征用补偿办法等方面形成可复制、可推广的典型经验和政策成果。
二、重点任务
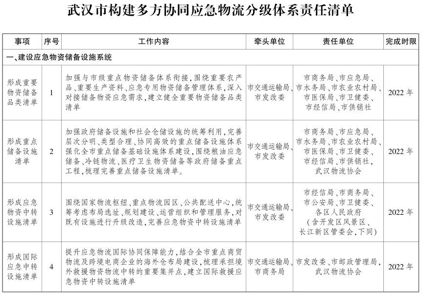
(一)建设应急物资储备设施系统
1.形成重要物资储备品类清单。加强与市级重点物资储备体系衔接,围绕重要农产品、重要生产资料、应急专用物资储备管理体系,深入对接储备物资应急需求,建立健全重要物资储备品类清单。
2.形成重点储备设施清单。加强政府储备设施和社会仓储设施的统筹利用,完善层次分明、类型合理、协同高效的重点储备设施体系。强化全市重点储备基础设施体系建设,围绕粮油应急储备、冷链物流、医疗卫生物资储备等政府储备重点工程,梳理完善重点储备设施清单。
3.形成应急物资中转设施清单。围绕国家物流枢纽、重点物流园区、公共配送中心,统筹考虑布局选址、规划建设、运营组织和管理服务,对既有设施进行升级改造,完善应急物资中转设施清单。
4.形成国际应急中转设施清单。提升应急物流国际协同保障能力,结合全市重点商贸物流及跨境电商企业的海外仓布局建设,梳理承担境外救援物资物流中转的重要集并点,建立国际救援应急物资中转设施清单。
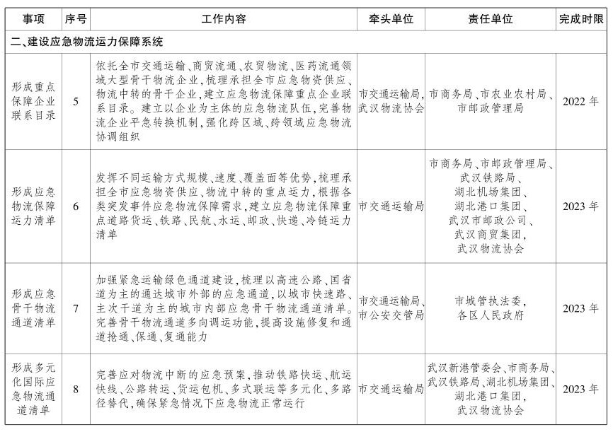
(二)建设应急物流运力保障系统
1.形成重点保障企业联系目录。依托全市交通运输、商贸流通、农贸物流、医药流通领域大型骨干物流企业,梳理承担全市应急物资供应、物流中转的骨干企业,建立应急物流保障重点企业联系目录。建立以企业为主体的应急物流队伍,完善物流企业平急转换机制,强化跨区域、跨领域应急物流协调组织。
2.形成应急物流保障运力清单。发挥不同运输方式规模、速度、覆盖面等优势,梳理承担全市应急物资供应、物流中转的重点运力,根据各类突发事件应急物流保障需求,建立应急物流保障重点道路货运、铁路、民航、水运、邮政、快递、冷链运力清单。
3.形成应急骨干物流通道清单。加强紧急运输绿色通道建设,梳理以高速公路、国省道为主的通达城市外部的应急通道,以城市快速路、主次干道为主的城市内部应急骨干物流通道清单。完善骨干物流通道多向调运功能,提高设施修复和通道抢通、保通、复通能力。
4.形成多元化国际应急物流通道清单。完善应对物流中断的应急预案,推动铁路快运、航运快线、公路转运、货运包机、多式联运等多元化、多路径替代,确保紧急情况下应急物流正常运行。
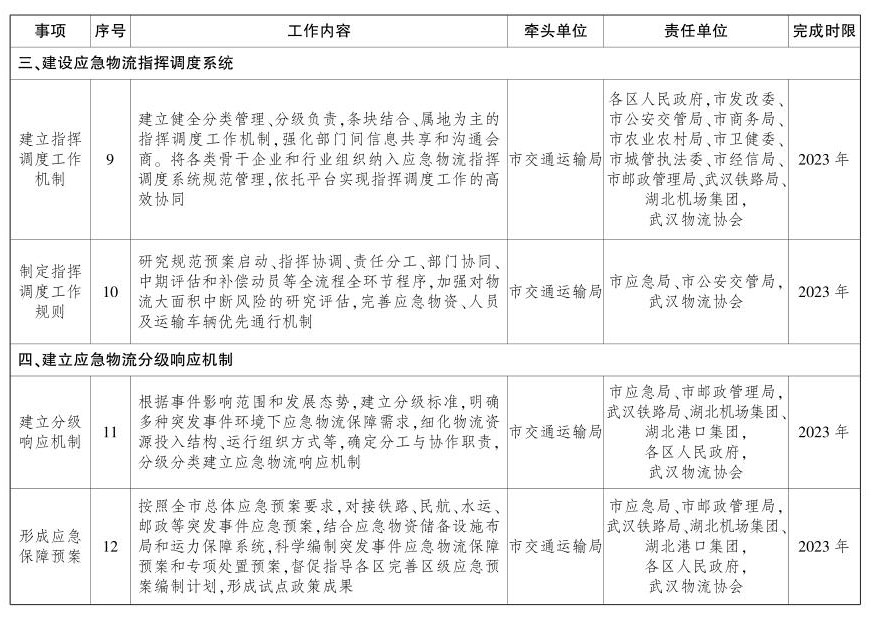
(三)建设应急物流指挥调度系统
1.建立指挥调度工作机制。建立健全分类管理、分级负责,条块结合、属地为主的指挥调度工作机制,强化部门间信息共享和沟通会商。将各类骨干企业和行业组织纳入应急物流指挥调度系统规范管理,依托平台实现指挥调度工作的高效协同。
2.制定指挥调度工作规则。研究规范预案启动、指挥协调、责任分工、部门协同、中期评估和补偿动员等全流程全环节程序,加强对物流大面积中断风险的研究评估,完善应急物资、人员以及运输车辆优先通行机制。
(四)建立应急物流分级响应机制
1.建立分级响应机制。根据事件影响范围和发展态势,建立分级标准,明确多种突发事件环境下应急物流保障需求,细化物流资源投入结构、运行组织方式等,确定分工与协作职责,分级分类建立应急物流响应机制。
2.形成应急保障预案。按照全市总体应急预案要求,对接铁路、民航、水运、邮政等突发事件应急预案,结合应急物资储备设施布局和运力保障系统,科学编制突发事件应急物流保障预案和专项处置预案,督促指导各区完善区级应急预案编制计划,形成试点政策成果。
(五)建立应急运力征用补偿机制
1.建立应急征用补偿制度。明确被征用对象的权利和义务,规范补偿标准、补偿形式、补偿程序、经费来源等,探索建立规范化、可持续的运力征用补偿机制,形成试点典型经验。
2.落实应急运输资金保障。强化市、区人民政府对应急运输的经费保障,优化调运任务统计及经费结算方式,统筹各类资金渠道,做好资金保障。
(六)建立应急物流社会动员机制
1.加强应急物流培训演练。强化应急物流管理人员的专业培训和综合实战演练,系统设计培训内容和演练标准,建立应急物流培训演练机制,提升应急物流资源统筹调用能力。
2.强化应急物流社会动员。支持引导街道(乡镇)、社区(村)、社工机构、志愿团队等基层应急组织有序参与突发事件应急物流处置,明确各方责任义务和动员标准规则。
(七)建设应急物流指挥协同平台
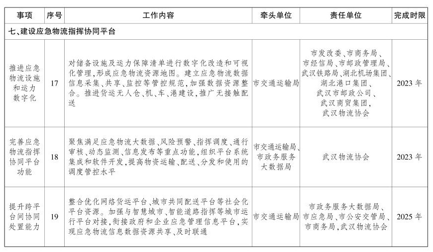
1.推进应急物流设施和运力数字化。对储备设施及运力保障清单进行数字化改造和可视化管理,形成应急物流资源地图。建立应急物流数据信息采集、共享、监控等管控规范,加强数据资源整合。推进货运无人仓、机、车、港建设,推广无接触配送。
2.完善应急物流指挥协同平台功能。聚焦满足应急物流大数据、风险预警、指挥调度、通行审核、动态监测、信息发布等重点功能,组织平台系统集成和软件开发,提高物资运输、配送、分发和使用的调度管控水平。
3.提升跨平台间协同处置能力。整合优化网络货运平台、城市共同配送平台等社会化平台资源。加强与智慧城市、智能道路指挥等城市运行平台对接,衔接政府和企业应急管理信息平台,实现应急物流信息数据资源共享、及时联通。
三、保障措施
(一)建立协商联动机制。健全跨部门协同工作机制,依托应急物流指挥协同平台实现部门间信息互联互通,协同解决应急物流体系建设存在的问题。组建应急物流专家组,为应急物流指挥决策提供咨询和建议。强化应急准备,针对突发事件不同情形,根据需要编制各类应急物流预案,定期开展预案评估和跨部门联合演练。
(二)加大资金支持力度。完善应急物流支持政策,拓宽资金投入渠道,解决应急物流运作过程中物资储备、运输的成本问题,实现应急物流规范、高效发展。加大对应急物流信息平台建设、应急储备设施改造、应急物资社会储备、应急运力征用补偿、应急物流科学研究和培训演练等方面的经费投入。完善应急物流经费保障机制,加强对资金使用的管理与监督。强化金融等政策引导,按照规定落实税收支持政策,激励更多企业积极参与应急物流工作。
(三)强化专业人才保障。加大应急物流人才培养力度,支持高等院校、科研单位开展应急物流领域的理论和应用研究。鼓励高校、协会等培养专业的应急物流管理人才。支持相关部门和组织开展应急物流管理人才专业性技能培训,提高专业人才应对突发性公共事件的指挥能力,提升从业人员和志愿者的救助能力。





附件4
武汉市推动车路协同创新应用工作方案
为扎实推进全市交通强国建设试点工作,加快推动车路协同创新应用工作,结合我市实际,特制订本方案。
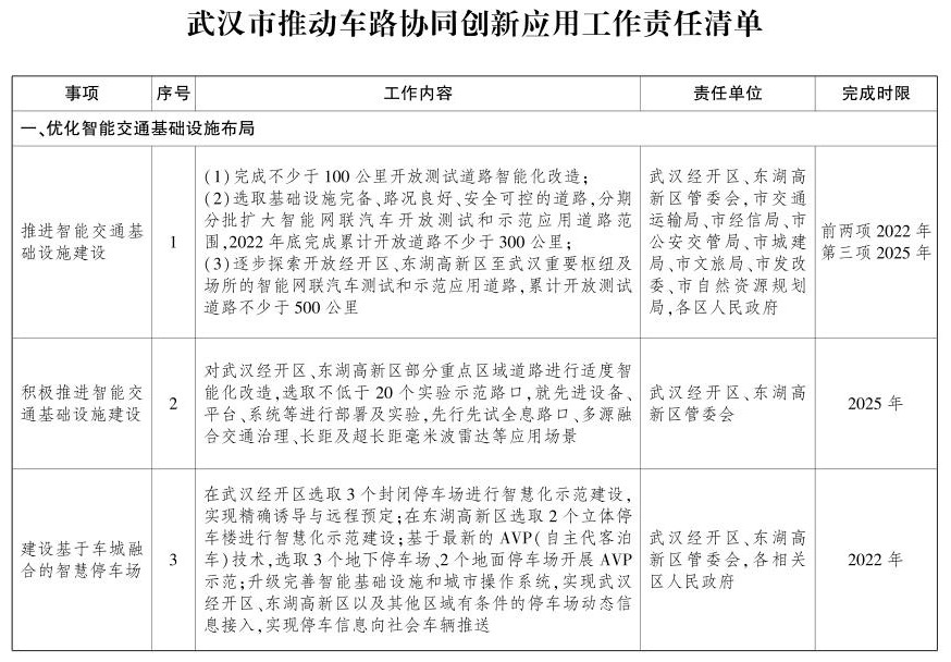
一、工作目标
2022年,完成不少于100公里开放测试道路的智能化改造;逐步落地智慧公交、自动驾驶出租车、末端无人配送等示范应用场景;武汉经开区内城市云平台、城市基础服务平台等基本建成;开放测试道路范围扩大,累计开放测试道路300公里。到2025年,形成涵盖市政道路、快速路和高速公路在内的、多元开放的500公里智能网联汽车和智能交通测试道路,形成一批智能网联道路建设标准规范,示范一批智能公交、自动驾驶出租车、无人物流应用场景,建成车城网平台、开放道路测试综合管理系统、运营调度系统等,交通数据共享、数据治理、交通仿真等功能实现应用。建成东湖科学岛智能网联示范区。在智能交通建设、智能网联汽车商业化应用、区域路网协同管理等方面形成可复制、可推广的先进经验和典型成果。
二、重点任务
(一)优化智能交通基础设施布局
1.积极推进智能交通基础设施建设。2022年,武汉经开区、东湖高新区内完成不少于100公里开放测试道路智能化改造,包括5G基站、北斗差分定位基站、RSU(路侧单元)、路侧感知设备布设,信号灯改造,车辆维保场及智慧停车场的建立等。基本建成基于智能交通理念与要求的智能网联汽车上路实测道路等环境生态,支撑相关技术研发、标准研究、产品测试等功能。选取基础设施完备、路况良好、安全适宜的道路,分期分批扩大智能网联汽车开放测试和示范应用道路范围,累计开放测试道路300公里。到2025年,在武汉经开区、东湖高新区选取不低于20个实验示范路口,就先进设备、平台、系统进行部署及实验,先行先试全息路口、多源融合交通治理、长距及超长距毫米波雷达等应用场景,为产业发展、技术引领提供展示、发布、实证平台环境。逐步探索开放武汉经开区、东湖高新区至重要枢纽、旅游景点的智能网联汽车测试和示范应用道路,累计开放测试道路不少于500公里。充分利用、挖掘交管信控及视频系统的数据,尽量改造及升级应用现有道路设备,推动交通平台的数据对接及融合应用,形成道路智能化低成本解决方案,按照需要进行道路智能化建设,推动基于车路协同的全市智能公交、两客一危、公务车智能化、干线物流效率提升、封闭园区的配送及接驳等相关智慧交通应用,助力武汉形成全球领先的智慧交通产业集群。
2.建设基于车城融合发展模式的智慧停车场。2022年,选取武汉经开区3个封闭停车场进行智慧化示范建设,实现精确诱导与远程预定;在东湖高新区选取2个立体停车楼进行智慧化示范建设;基于最新的AVP(自主代客泊车)技术,选取3个地下停车场、2个地面停车场开展AVP示范;基于已建成的智能基础设施和城市操作系统,通过数据采集模块,整合武汉经开区、东湖高新区以及其他区域有条件接入的停车动态信息及实时交通信息,运用多种技术手段,形成城市停车大数据分析与应用体系,实现停车信息向社会车辆推送,为公众提供便捷的停车服务。
3.建设5G通信网。按照新型基础设施建设要求,结合智慧城市与智能网联汽车应用需要,建设不低于130座5G宏站,为车城网应用提供“高可靠、低时延、大通量”的通信保障;采用车城网一体化多模式通信单元,以高度集成方式进行一次性建设,实现车联网与物联网多业务网络的覆盖。建设不少于10个CORS(连续运行参考站系统)基站组网,结合北斗导航定位系统,建设覆盖武汉市的高精度实时定位网,构建基于统一定位系统的高精地图和三维城市模型融合一张图,为智能网联汽车提供更高精度的位置服务。
4.建设车谷云计算数据中心。到2025年,数据中心按照A级数据中心标准、信息安全按照等保三级标准,优化整合不少于300个机柜的云资源,满足车路协同试点需求,作为智能网联汽车、智慧交通相关平台的部署、测试、实验环境。
5.建设东湖科学岛智能网联示范区。规划建设城市智慧大脑、5G无线网、高速全光网络、全域感知网、车程网、天地互联卫星网、数字管廊等智能网联基础设施,支持将东湖科学岛至武鄂边界,西至外环高速,南至豹澥湖沿岸,北至梨山街,面积约16.8平方公里区域纳入智能交通基础设施建设任务。
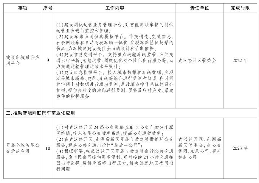
(二)建设车城网基础平台和车城融合应用平台
2022年,建设边缘云全息感知融合、车城感知融合的武汉车城网平台,深入挖掘数据价值,结合全市产业发展特点,搭建自动驾驶测试服务平台、车路协同模拟仿真平台,为智慧交通、应急指挥、V2X(车对外界的信息交换)应用、指挥调度赋能,探索构建更多智能化应用。到2025年,力争将车城网平台打造为城市级操作系统基础平台,采用共享共用方式,将平台推广应用于更多项目中,扩大平台车辆、交通运行基础设施及城市、市政设施设备和数据的接入和应用范围,进一步提升车城网平台作为城市级操作系统基础平台的支撑作用。
(三)推动智能网联汽车商业化应用
1.智慧公交示范运营。2022年,对武汉经开区236台存量公交车进行车路协同智能化改造,通过将公交车辆与武汉经开区示范项目建设的路侧智能设备与软件云平台进行互联互通,实现道路事件信息上车、路口防撞提醒、路口红绿灯车速指引、路口红绿灯公交优先通行、客流量统计及运力精准匹配、车辆运行参数实时回传等功能,实现普通公交车辆的车路协同先进示范运营效果;在武汉经开区开展自动驾驶微循环公交服务,解决公共交通出行的“最后一公里”;在武汉经开区、东湖高新区开展自动驾驶夜行公共交通服务,为市民夜间提供更便利、可衔接的24小时交通接驳出行选择,缓解晚高峰出行压力,解决偏远地区夜间出行问题。到2025年,以武汉经开区“2045创新谷”为核心点,与周边东风乘用车及其技术中心等形成区域网格,采用微循环公交试验线路、公共道路L4级自动驾驶微循环公交,实现部分地块间的快速到达。
2.自动驾驶出租车示范运营。聚集知名企业和研发机构,以武汉经开区为基础辐射武汉市核心区域,用2—3年时间建立全国范围最大、车辆最多、场景最丰富、技术最先进的自动驾驶研发示范运行基地和车队。前期计划投放不低于50台的Robotaxi(自动驾驶出租车),探索全域自动驾驶汽车共享出行商业化运营。到2025年,探索在武汉经开区智慧生态城和“春笋”之间进行无人驾驶运行,同时推动并力争建立至交通枢纽、旅游景点、医院等的自动驾驶运行专线,打造武汉智慧出行的闪亮名片。
3.开展封闭场景无人物流及接驳商业化应用。支持开展封闭环境无人物流及接驳的商业化应用。在2年内,引入物流企业在武汉经开区开展无人驾驶物流配送商业运营,在工业园区、高端社区、校园、办公园区实现无人驾驶物流配送及接驳等商业运营。到2025年,依托武汉市丰富的高校资源和景区资源,逐步推广高校内物流配送、校园接驳和校园无人售卖等多场景应用,并逐步推动实现各景区的无人接驳及无人售卖等应用。
(四)探索智慧交通产业发展新模式
推动路侧边缘计算设备及其应用软件、汽车智能驾驶系统产业化,推动智能交通系统产业快速发展。探索制定道路智能化改造、路侧设施建设、车路协同、智慧交通等标准规范,形成可复制、可推广的标准体系。同时,探索智慧交通的商业化运营管理模式,推进相关技术规范体系建设,为相关政策法规的制定和完善提供实践依据及支撑。
三、保障措施
(一)明确工作职责。推动车路协同创新应用工作专班在武汉经开区管委会办公,负责具体协调试点任务落实。市交通运输局、市经信局、市公安交管局等行业管理部门要统筹安排好本系统市、区两级试点任务,制订建设计划,督促指导区级相应职能部门有序推进实施。支持东湖高新区、青山区等同步在本辖区开展车路协同创新应用试点,突出辖区亮点和特色,形成多片协同发展格局。
(二)保障经费投入。市、区财政部门会同相关行业管理部门给予资金支持;拓宽资金渠道,引导和鼓励社会资本参与城市智慧、智能网联汽车基础设施建设;加快车谷云计算数据中心等基础设施建设。
(三)强化监督考核。明确目标导向,将试点任务细化分解,制定试点落实计划,明确各项工作责任单位和责任人,定期跟踪督查试点任务落实情况(责任清单附后)





