根据《市人民政府关于公布继续有效的行政规范性文件目录的通告》(武政规[2024]5号),本文件有效期届满日期为2025年8月2日。
各区人民政府,市人民政府各部门:
经研究,现将《武汉市加快推进企业上市工作实施方案》印发给你们,请认真组织实施。
武汉市人民政府
2022年7月15日
武汉市加快推进企业上市工作实施方案
为加快推进全市企业上市工作,促进全市经济高质量发展,特制订本方案。
一、工作目标
按照挖掘筛选一批、培育储备一批、后备改制一批、培训辅导一批、申报上市一批的总体思路,实施企业上市培育行动,提升资本市场直接融资功能,打造资本市场高地,助推武汉区域金融中心建设。力争每年新增境内外上市企业15家以上,到2024年,全市上市企业达到143家。各区人民政府(含开发区、风景区、长江新区管委会,下同)要结合实际和全市目标,制定本区未来3年企业上市工作目标。
二、主要任务
(一)加大上市后备资源培育力度
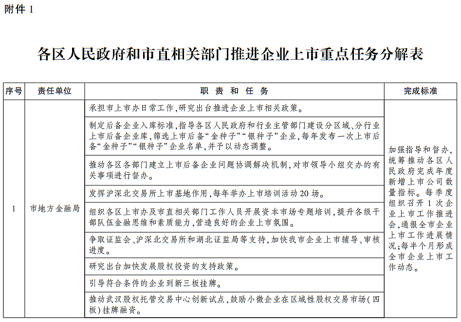
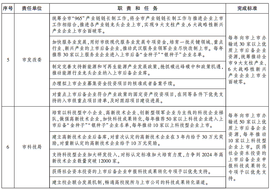
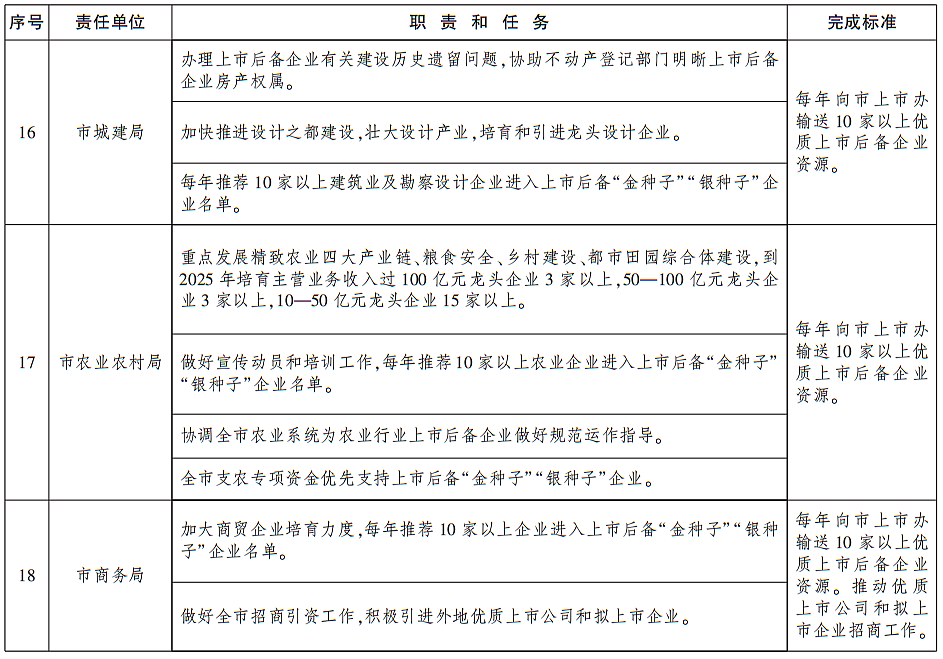
1.做强做实上市后备企业库。按照企业自愿申报、政府积极推动原则,重点挖掘和筛选符合国家产业政策、主营业务突出、竞争力强、盈利能力好的企业,分类分层建立上市后备企业库。各区人民政府要积极推动“个转企、小升规、规改股、股上市”,培育上市挂牌市场主体,建立分区域的上市后备企业库。各行业主管部门要利用链长制赋能“965”产业发展,培育一批产业链龙头企业、高新技术企业和“专精特新”企业,建立分行业的上市后备企业库。
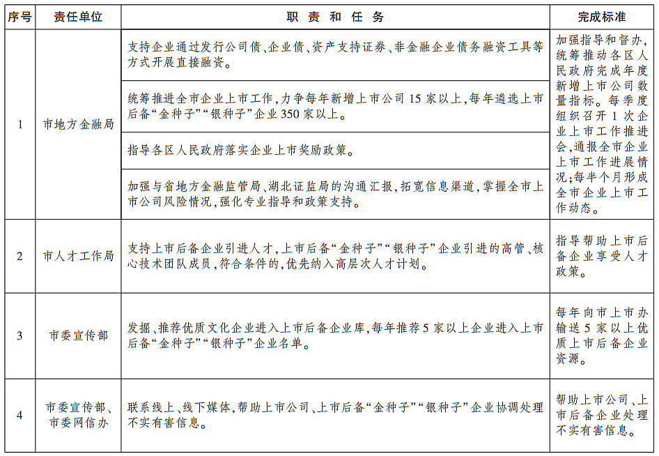
2.强化企业上市后备资源梯队建设。市企业上市工作领导小组办公室(以下简称市上市办)要制定上市后备企业库入库标准,每年动态调整发布上市后备“金种子”“银种子”企业名单,提供有针对性的政策支持。全市每年遴选上市后备“金种子”“银种子”企业350家以上。市、区招商部门要加大招商引资力度,引进一批优质的拟上市企业。争取湖北证监局进一步加大对我市企业上市工作的支持力度,指导保荐机构认真开展尽职调查和辅导,指导符合条件的企业做好申报准备工作。
3.强化企业上市宣传动员。各区人民政府每年至少举办2场业务培训、上市沙龙、“走进交易所”等活动,组织开展中介机构、职能部门进企业活动,指导推动企业上市。市直相关部门要主动加强政策宣传,组织开展专项培训,加大政策指导力度。市上市办要引导沪深北交易所上市基地更好发挥作用,邀请中介机构、监管部门专家宣讲上市政策,全市每年举办上市培训活动20场以上。
(二)积极帮助企业排除上市障碍
1.妥善解决上市后备企业历史遗留问题。开辟解决企业上市问题“绿色通道”,企业向市、区上市办提出申请,由市、区上市办一键转办、统一督办,各相关职能部门限期答复、快速办理,原则上不超过5个工作日向同级上市办反馈办理结果。凡进入上市辅导、审核程序的上市后备企业,各区人民政府、市直相关部门要采取“一事一议”的方式,妥善解决其历史遗留问题。
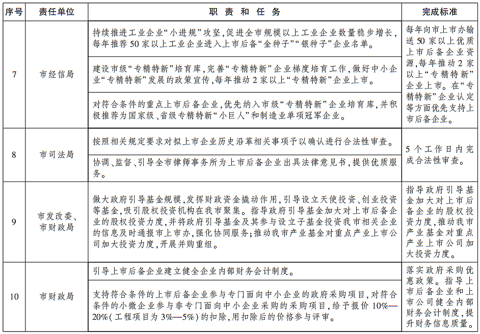
2.指导帮助企业规范发展。对企业在发展过程中出现的不规范问题,要帮助其通过补办手续予以规范和完善。在上市后备企业依法补齐权证过程中,对需进行行政处罚的事项,可根据实际情况,依法依规从轻或者减轻行政处罚。各级行政执法部门履职过程中,对“报会报所”“报辅”和“金种子”企业进行相关检查时,应当以帮助整改规范为主。证券公司、律师事务所、会计师事务所等中介机构就企业上市事项申请访谈的,相关单位要予以支持配合。
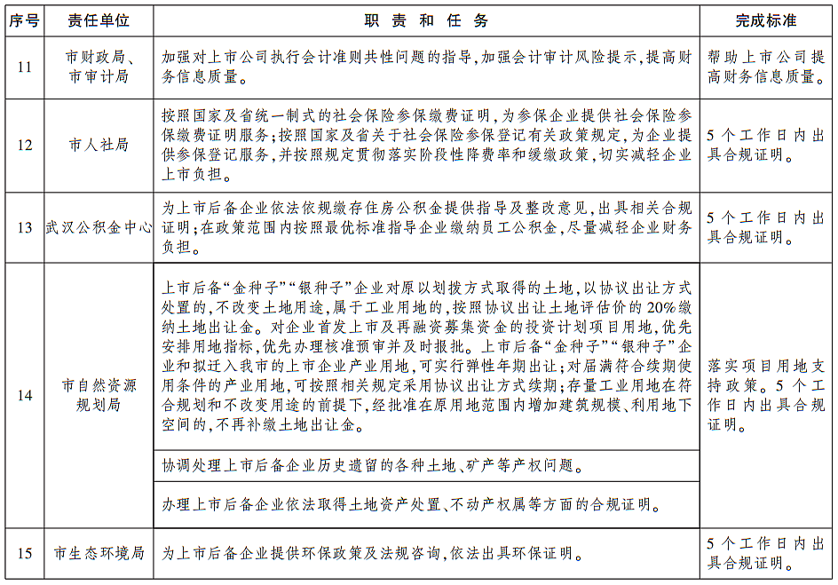
3.降低企业运行成本。上市后备“金种子”“银种子”企业对原以划拨方式取得的土地,以协议出让方式处置的,不改变土地用途,属于工业用地的,按照协议出让土地评估价的20%缴纳土地出让金。对企业首发上市及再融资募集资金的投资计划项目用地,优先安排用地指标,优先办理核准预审并及时报批。上市后备“金种子”“银种子”企业和拟迁入我市的上市企业产业用地,可实行弹性年期出让;对届满符合续期使用条件的产业用地,可按照相关规定采用协议出让方式续期;存量工业用地在符合规划和不改变用途的前提下,经批准在原用地范围内增加建筑规模、利用地下空间的,不再补缴土地出让金。
(三)强化企业上市政策扶持
1.落实企业上市奖励。靠前兑现“报辅”阶段奖励,鼓励企业开展股份制改造。上市后备“金种子”“银种子”企业完成股份制改造并取得股份公司营业执照的,给予企业20万元奖励;与证券公司签订上市辅导协议并“报辅”的,再给予企业80万元奖励。
2.加强金融信贷支持。利用“汉融通”平台,优先向各金融机构推荐上市后备“金种子”“银种子”企业。定期举办企业融资对接会,鼓励银行等金融机构对上市后备企业给予资金支持。支持市级政策性担保机构优先对上市后备企业提供融资增信服务。鼓励政策性贷款产品优先支持上市后备企业。
3.支持企业直接融资。引导符合条件的企业到新三板挂牌。推动武汉股权托管交易中心创新试点,鼓励小微企业在区域性股权交易市场(四板)挂牌融资。支持企业通过发行公司债、企业债、资产支持证券、非金融企业债务融资工具等方式开展直接融资。研究出台加快发展股权投资的支持政策,发挥政府产业投资基金的引导作用,吸引股权投资机构在我市聚集,加大对我市上市后备企业的股权投资力度。
4.强化招投标采购支持。支持上市后备“金种子”“银种子”企业参与政府性投资项目建设需使用的设备、材料等物资招标采购。支持符合条件的上市后备企业参与专门面向中小企业的政府采购项目,对符合条件的小微企业参与非专门面向中小企业采购的采购项目,给予报价10%—20%(工程项目为3%—5%)的扣除,用扣除后的价格参与评审。
5.加强专项政策扶持。在认定高新技术企业、各类涉企类改革创新试点示范项目时,同等条件下优先安排上市后备“金种子”“银种子”企业。对符合条件的重点上市后备企业,优先纳入市级“专精特新”企业培育库,并积极推荐为国家级、省级专精特新“小巨人”和制造业单项冠军企业。对重点上市后备企业符合产业政策的固定资产投资项目,在同等条件下优先支持纳入市级重点项目清单,及时跟踪项目建设进展。
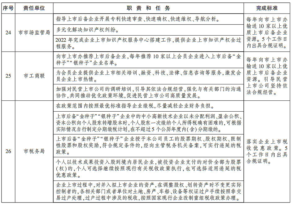
6.实施税收优惠政策。上市后备“金种子”“银种子”企业中的中小高新技术企业,以未分配利润、盈余公积、资本公积向个人股东转增股本时,个人股东一次缴纳个人所得税确有困难的,可根据实际情况自行制定分期缴税计划,在不超过5个公历年度内(含)分期缴纳。上市后备“金种子”“银种子”企业授予本公司员工的股票期权、股权期权、限制性股票和股权奖励,符合规定条件的,经向主管税务机关备案,可实行递延纳税政策;个人以技术成果投资入股到境内居民企业,被投资企业支付的对价全部为股票(权)的,个人可选择继续按照现行有关税收政策执行,也可选择适用递延纳税优惠政策。企业上市过程中,对并入拟上市企业的资产,在调整股权、划转资产时不变更实际控制者的,各相关部门或者单位办理土地、房产、车船、设备等权证过户手续时按照非交易过户处理,过户过程中涉及税收的,按照国家现行企业改制重组税收政策办理。
(四)促进上市公司做大做强
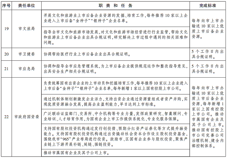
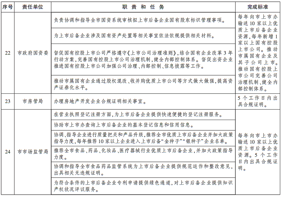
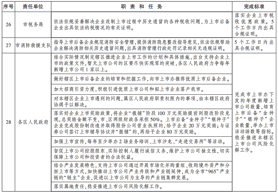
1.提高上市公司治理水平。各区人民政府和市直相关部门要督促上市公司控股股东、实际控制人履行诚信义务,维护上市公司独立性,切实保障上市公司和投资者的合法权益。市政府国资委要督促国有控股上市公司严格遵守《上市公司治理准则》,完善国有控股上市公司治理机制,健全内部控制体系;推动市属国有企业通过股权混改、收并购优质上市公司等方式做大做强,提高资产证券化水平。市财政局、市审计局要加强对上市公司执行会计准则共性问题指导,加强会计审计风险提示,提升财务信息质量。市工商联要加强对民营上市公司调研培训,强化与有关部门沟通协作,引导民营上市公司依法合规经营。
2.促进上市公司提升核心竞争力。各区人民政府要结合产业发展特色,支持上市公司通过开展市场化并购重组、收购境外资产和分拆上市等方式,打造全市“965”产业链的“链主”企业,促进以上市公司为主导的产业链集群发展。建立校企联合发展机制,畅通高校院所与上市公司的科技成果转化渠道。
3.稳妥处置上市公司风险。按照“稳定大局、统筹协调、分类施策、精准拆弹”原则,抓好风险处置工作,压实属地政府、金融监管、行业主管部门等各方责任,落实企业自救主体责任。市、区各相关部门要加强与证券监管部门的沟通协作,建立信息通报机制,协同稳妥化解上市公司金融风险。
三、保障措施
(一)加强组织领导。充实市企业上市工作领导小组(以下简称市领导小组)力量,增加各区人民政府和市直相关部门为成员单位,加强企业上市统筹协调。市领导小组成员单位要将推进企业上市工作纳入到本单位“一把手工程”,明确目标、分解任务、制订计划、抓好落实。市领导小组各成员单位要加强联系配合、信息互通,形成工作合力。
(二)落实工作责任。各区人民政府和市直相关部门要高度重视,把企业上市作为推动经济高质量发展的重要工作来抓。加快建立区人民政府负责人结对扶持上市后备企业制度。市发改委、市科技局、市经信局、市政府国资委等行业主管部门负责相关产业培育,支持相关行业企业做大做强。各级行政执法部门负责指导支持上市后备企业规范发展,帮助企业开具合规证明。
(三)抓好服务保障。成立企业上市专家咨询委员会,组织证券公司、律师事务所、会计师事务所等领域专家,为企业上市提供智囊服务。加强推动企业上市队伍建设,邀请金融监管部门及金融机构安排金融专业人才到市、区上市办挂职交流,强化专业力量。各区人民政府要加强推动企业上市工作队伍建设,配备专职工作人员。市直相关部门要指定专门机构承担推动企业上市工作任务,明确1名处级干部作为联络人,强化工作协同。
(四)强化考核督导。全市企业上市工作任务目标分解至各区人民政府及市直相关部门,并纳入全市绩效考核评价体系。每季度召开一次企业上市工作推进会,通报全市企业上市工作进展。定期听取企业评价反馈,每半个月形成全市企业上市工作动态报送市领导小组各成员单位。对因工作主观原因影响企业挂牌上市进展的单位,予以通报批评。
附件:1.各区人民政府和市直相关部门推进企业上市重点任务分解表
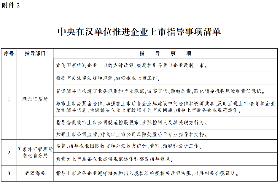
2.中央在汉单位推进企业上市指导事项清单











