各区人民政府,市人民政府各部门:
经研究,现将《武汉市创建国际消费中心城市三年行动方案(2025—2027年)》印发给你们,请认真组织实施。
武汉市人民政府
2025年11月22日
武汉市创建国际消费中心城市三年行动方案
(2025—2027年)
为深入贯彻党中央、国务院关于大力提振消费的决策部署,加快创建国际消费中心城市,全力打造国家商贸物流中心,现结合武汉实际,制定本方案。
一、工作目标
以习近平新时代中国特色社会主义思想为指导,坚持“以新需求引领新供给,以新供给创造新需求”,以规划引导、市场驱动、标准对接、制度创新为着力点,与城市更新工作紧密结合,聚焦“国际”,紧扣“消费”,突出“中心”,完善消费促进机制和政策支撑体系,加快打造引领中部、服务全国、链接全球的国际消费中心城市。
到2027年,全市社会消费品零售总额超1.07万亿元;旅游总人数年均增长8%以上,入境游客人数年均增长30%以上,旅游综合收入年均增长10%左右;体育消费规模超700亿元;服务业增加值突破1.65万亿元;机场年旅客吞吐量达到3500万人次,中欧班列年开行量达到1500列。
二、重点任务
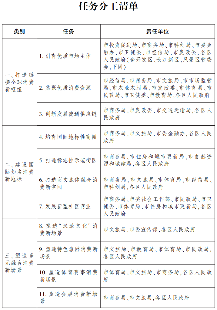
(一)打造链接全球消费新枢纽
1.引育优质市场主体。招引高能级市场主体,鼓励在汉设立总部。推进服务业扩大开放综合试点,在科教、金融、健康医疗、“两业融合”等领域加强制度创新,建设现代服务业产业集群。支持商贸企业在汉举办供应商峰会,打造企业投资优选地。培育大型商贸企业,做大做强国际供应链平台。每年引进各类500强项目不少于5个,外向型产业项目不少于30个。
2.集聚优质消费资源。推动汽车、家电、纺织服装、食品、医药等消费品增品种、提品质、创品牌。打造武汉“老字号”“武汉礼物”“武汉精品(名品)”“江城百臻”等“武汉名优”消费品牌方阵,孵化一批国货“潮品”。实施全球优品汇聚工程,支持商贸企业对接进博会、消博会,加大海外直采力度,增加国际优质商品供给。争创消费新业态新模式新场景试点城市,叫响文旅、体育、康养、教育、餐饮等“武汉服务”品牌。
3.创新发展流通供应链。推进内外贸一体化发展,培育内外贸并重领跑企业100家。发展数智供应链,加快商贸企业数智化转型和新型流通方式发展。依托武汉天河机场、鄂州花湖机场客货“双枢纽”、中欧班列集结中心,打造全国进口商品集散中心、全球供应链组织中心,构建“买全球、卖全球”贸易生态。推动骨干流通市场提档升级,增强大市场辐射力。
(二)建设国际知名消费新地标
4.培育国际地标性商圈。对照国际一流商圈,打造具备高端购物、文化旅游、金融商务等功能的国际消费集聚区,构建“1个世界级核心消费地标+3个都市级消费商圈+N个区域性特色消费街区”的消费承载体系。
5.打造标志性示范街区。推进商业街区提档升级,打造国家级高品质步行街。推动“一街一品”改造提升,差异化打造特色商业街区。新增1条国家级示范步行街、3条以上省级示范步行街和特色商业街区。
6.打造商文旅体融合消费新空间。开展零售业创新提升试点,推动“一店一策”改造,向时尚、文化、家庭消费和社交体验等领域拓展。加强类海外环境改造,引进“一带一路”国家商品馆,打造国际化街区。支持商圈商街、体育场馆、工业厂区等改造提升,差异化打造科技、文娱、体育等消费新载体。新增标杆式商业体10个,改造更新大型存量商业零售项目20个。
7.发展新型社区商业。开展一刻钟便民生活圈全域推进先行区试点,建设一刻钟便民生活圈171个。探索打造国际化社区消费场景,新建改造一批邻里中心,发展养老托育、运动健身等品质提升类业态。打造“便利店之都”,每年新增品牌连锁便利店200家以上。
(三)塑造多元融合消费新场景
8.塑造“汉派文化”消费新场景。擦亮长江文化、知音文化等城市名片,建设长江国际黄金旅游带,打造国际“知音会客厅”。打造“演艺名城”,每年举办高品质演出活动100场以上。突破性发展数字出版、动漫、游戏、电竞等产业,建设中部文化创意之都、全国泛娱乐文化高地。建成武汉图书馆新馆、武汉戏曲艺术中心,办好武汉国际杂技艺术节、琴台音乐节、武汉双年展等活动,推动文博场馆延时开放,打造新型文化消费空间和12分钟文体圈。
9.塑造特色旅游消费新场景。打造中部入境旅游门户枢纽。建设“一桥两山”世界级景区、长江中游游轮母港、长江戏剧幻城,推动知音文化旅游区创建5A级景区,培育一批4A、5A级景区、星级饭店、文博展馆和世界级旅游度假区、国家级旅游休闲街区。叫响“漫游武汉”“赛博武汉”“长江夜游”品牌,推出10条精品旅游线路、30个文旅元宇宙项目,做大做强“知音号”等精品夜游项目,打造沉浸式红色场景,建设中国夜游名城和红色旅游目的地。办好“超级文旅日”等活动,发展研学游、冰雪游、银发游等主题旅游项目。
10.塑造体育赛事消费新场景。打造国际赛事名城,每年举办国际体育赛事10项次以上,推动建设专业足球场、新城体育中心等项目。发展冰雪、露营经济,壮大冰雪、山地运动,打造户外运动目的地。发挥武汉亲水优势,发展皮划艇、桨板、帆船、垂钓等新兴体育产业。提升汉马、渡江节、武网等赛事影响力,办好赛事嘉年华。建设全国促进体育消费和赛事经济试点,打造新型体育消费集聚区。引入知名电竞赛事,打造数字体育运动赛事之都。
11.塑造会展消费新场景。改建新型智慧展馆,引进国际知名品牌展会,支持重点产业链市场化办展,打造国际会展中心城市。培育动漫、文创等特色题材展,打造“展演购一体”消费场景。强化“会展+”消费联动,整合餐饮、住宿、文旅等消费资源,举办消费类展会节事活动200场以上。
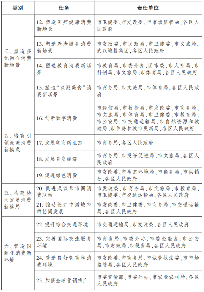
12.塑造医疗健康消费新场景。加快国际化医疗服务体系布局,打造国际医疗创新高地。优化境外医疗专业技术人员执业审批。促进美丽健康消费,培育健康体检、咨询等业态,开发医美新产品新技术,招引顶尖医美企业。到2027年,引进跨国药企6家以上,培育具有全国影响力的龙头企业10家以上,打造国际知名医院3家以上、国际一流专科5个以上,建设国际一流的高端医疗服务中心、健康服务消费中心。
13.塑造养老服务消费新场景。发展银发经济,建好“安养链”平台,开发适老化产品,引育高品质养老服务机构,推进医养康养融合发展,建设银发生活康养示范社区,建成9个示范性老年友好型社区。发展“中医+康养”“旅游+康养”服务,培育一批康养旅游示范带和集聚区,打造“武汉康养”名片。
14.塑造教育消费新场景。丰富冬夏令营等教育消费场景。建设国际教育创新试验区,办好外籍人员子女学校。支持在汉高校开展国际合作交流,策划系列国际友城青少年交流活动,打造“留学武汉”品牌。完善职业教育和培训体系,促进教育培训消费。
15.塑造“汉派美食”消费新场景。打造“美食之都”,实施名菜、名点、名厨、名店培育工程,评定推广“十大名菜、十大名点”和特色美食街区。推动“汉派小吃”立法,叫响“精致楚菜”和“汉派小吃”品牌。开展“跟着演出品美食”“跟着赛事品美食”等活动,打造“樱花+美食”“小龙虾”标志性IP。打造“咖啡茶饮之都”,支持咖啡、茶饮企业品牌化、连锁化发展,与武汉“老字号”“武汉礼物”等国货“潮品”跨界融合。
(四)培育引领潮流消费新模式
16.创新数字消费。开展新型智慧城市建设,发展“人工智能+消费”,支持打造数字消费新空间,每年打造10个以上数字经济应用场景。有序发展智慧文体、互联网医疗、线上教育等数字服务新业态。深化开展智能网联汽车“车路云一体化”应用试点,探索自动驾驶技术多场景应用。
17.发展电商新业态。支持直播电商、即时零售等创新发展,办好直播电商节,加快电商直播集聚区建设,培育特色直播电商基地30个,打造直播电商示范场景50个。抓好跨境电商生态培育,引育跨境电商生态链企业100家,创建5家省级跨境电商产业园和公共海外仓。
18.发展首发经济。大力发展首发经济,吸引知名品牌来汉开设首店、举办首发首秀首展,打造全国新品首发地。支持商业街区、地标景区和大型场馆打造展演平台、城市首发空间。每年引进各类首店300家以上。
19.促进绿色消费。推广绿色生活方式,加强绿色消费科技和服务支撑。实施好消费品以旧换新政策。用好“中碳登”平台,拓展碳普惠消费应用场景。推进二手商品回收、再生资源回收利用体系等试点。
(五)构建协同发展消费新格局
20.促进武汉都市圈消费联动。推动武汉都市圈在商贸、旅游、教育、医疗等领域合作,深化资源共享、产业共建、活动共促、客源互送。推进市域(郊)交通融合发展,推动城际铁路公交化运营,打造1小时出行圈。支持推出跨区域文旅年票、联票,协同开发推广省内文旅资源。
21.推动长江中游城市群协同发展。引导成立长江中游城市群消费服务联盟,加强省会城市合作,推动长江经济带高质量发展。推进居民看病就医“一码通”。组织企业抱团“走出去”,每年组织600家以上企业参加国际重点展会。加强长江中游城市群中欧班列协同合作,推进沿江高铁建设。
(六)营造国际化消费新环境
22.提升综合交通环境。建设国际性综合交通枢纽城市,优化交通枢纽与消费载体对接。完善空中通道,织密国际航线,推进武汉天河机场“干支通、全网联”试点,发展客货中转业务,建设国际航空客货运双枢纽。支持武汉港打造中部地区集装箱枢纽港,拓展江海直达等航运业务,提升长江中游航运中心集散能力。加快构建“两纵两横两对角”高铁网,建设中欧班列集结中心、武汉多式联运服务中心。发展低空经济,完善低空物流网络,培育一批低空物流应用场景。力争机场年中转旅客量达到360万人次,每年新开低空飞行航线10条以上。
23.完善国际交流服务环境。争创国际化消费环境试点城市,支持新建或者升级国际化服务设施,加强多语种服务,促进涉外支付便利化,打造具有全球吸引力的消费环境。用好240小时过境免签政策,对参加重要国际展会、文化和赛事活动的入境人员提供出入境便利。丰富免税店商品品类,积极申报进境免税店,推广“即买即退”服务,打造离境退税特色街区。实施外籍人士“家在武汉”和“友城常青”工程,每年新增国际友好城市及友好交流城市2个、开展友城重点交流项目15项。
24.营造良好营商和消费环境。落实市场准入负面清单制度,有序减少消费限制措施。创新商业外摆景观化“负面清单”管理,鼓励个性化店招设置,简化促销活动、社区集市、户外展示等审批流程。优化消费维权快速处置和消费争议多元化解机制,提高消费者满意度。
25.加强全球营销推广。加强城市整体形象策划推广,打造长江江豚城市形象IP。建强国际传播平台,健全外宣专项机制,加大海内外宣传力度,构建多渠道、立体式对外传播格局,讲好“货到汉口活”的武汉故事,提高城市美誉度。发挥使领馆、国际友城、商会桥梁作用,争取更多高规格外交外事活动、重大对外平台项目、国际经贸机构落户武汉,提高城市国际知名度。
三、保障措施
市商务局、市发改委负责统筹抓好方案组织实施。各有关单位要以改革思维打破路径依赖,以务实举措破解发展难题,抢抓机遇争创国家试点,形成工作合力。各区要结合区域特色,争创建设国际消费中心城市先行示范区。完善扩大居民消费长效机制,强化财税、金融、产业、投资等政策与消费政策协同,出台文旅、体育、健康、养老、金融等方面专项政策,放大政策叠加效应。


