各区人民政府,市人民政府各部门:
经研究,现将《武汉市建设国际研发中心城市三年行动方案(2025—2027年)》印发给你们,请认真组织实施。
武汉市人民政府
2025年11月25日
武汉市建设国际研发中心城市三年
行动方案(2025—2027年)
为加快推动科技创新和产业创新深度融合,全力建设国际研发中心城市,加快打造国家科技创新中心,提升武汉作为超大城市的综合能级,制定本方案。
一、工作目标
高标准建设“引领中部、辐射全国、融入世界”的国际研发中心城市,汇聚国际化研发人才、建强高能级研发机构、创新多元化研发形态、打造标志性研发成果、营造开放式研发生态,巩固提升在全国科创版图中的创新策源功能和战略引领功能,为加快打造“五个中心”和湖北建设中部地区崛起重要战略支点提供坚实支撑。
到2027年,武汉在全球科研城市排名进入前10,研发资源加快集聚,全社会研发投入强度达到4.2%,研发平台突破1500家,研发人员总数达到30万人;研发能力大幅提升,研发型企业超过300家,形成3—5个高端研发产业集聚区,每万人口高价值发明专利拥有量超过50件;研发体系更加开放,“走出去”设立国际企业创新中心、“一带一路”联合实验室等平台超过50家,“引进来”设立外资研发中心、引才引智基地等平台超过50家,年度海外专利申请量超过2500件,在汉单位主持和参与的国际标准累计超过220件。
二、重点任务
(一)实施高层次研发资源集聚行动
1.引聚国际研发机构。吸引世界500强企业来汉设立研发机构,导入国际技术、人才、资金等创新资源。推动在汉外资企业设立研发中心,联合高校院所、境外研发机构等创新主体开展技术攻关、共建创新平台、共育研发人才。支持外资研发中心融入本地创新体系,承担国际合作、重点研发等科技计划项目。到2027年,新增外资企业1000家,外资研发中心达到30个。
2.搭建国际科技合作平台。依托中非创新合作中心,办好中非创新合作与发展论坛、中非青年创新创业大赛。落实“一带一路”科技创新行动计划,布局“一带一路”联合实验室、国际科技合作基地。高标准建设中法武汉生态示范城、中德国际产业园等外资集聚园区,承接国内外创新资源,每年开展经贸交流、专题推介、考察活动10场以上。推动国际科技组织在汉落地或者设立分支机构。支持企事业单位参与国际大科学计划和大科学工程,协同解决重大科学难题。到2027年,推动1—2个国际科技组织或者分支机构在汉落地,与在汉高校、学会、科研机构等开展经常性交流合作的国际科技组织不少于20家。
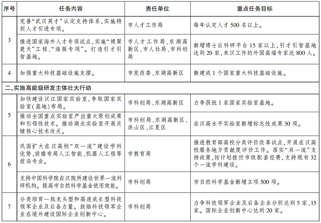
3.聚集高端研发人才。完善“武汉英才”认定支持体系,实施特别人才引进专项,构建顶尖人才认定快速通道,每年认定人才500名以上。推进国家海外人才专项试点,实施“博聚楚天”工程、“海豚专项”,加大海外人才、高端人才引进力度。打造引才引智基地,引进“高精尖缺”外国高层次人才。到2027年,新增博士后科研平台15家以上,来汉工作的外国高端专家达800人。
4.加强重大科技基础设施支撑。用好脉冲强磁场、精密重力测量等已建成重大科技基础设施,推动深部岩土工程扰动模拟、脉冲强磁场实验装置优化提升、国家作物表型组学研究、高端生物医学成像等设施尽快建成投用,强化深地、核聚变、医学物理等领域重大科技基础设施前瞻谋划。将东湖科学城打造成具有国际影响力的重大科技基础设施集聚区。支持有条件的重大科技基础设施面向全球开放,支撑国际研发合作。到2027年,新建成1个国家重大科技基础设施。
(二)实施高能级研发主体壮大行动
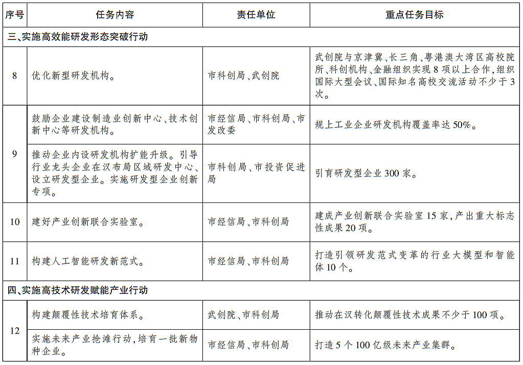
5.完善高水平实验室体系。加快建设汉江国家实验室科研总部和实验园区,在光电子信息、电磁能等优势领域争取国家实验室(基地)布局,力争获批1家国家实验室基地。推动全国重点实验室在空天信息、地球科学等关键领域深化国际合作,产出重大原创成果和引领性技术。推动湖北实验室在化合物半导体、先进封装等产业细分领域开展以重大任务为牵引的关键核心技术攻关,加速研发成果嵌入全球产业链。到2027年,在汉高水平实验室新增标志性成果30项。
6.建强高水平研究型大学和国家科研机构力量。巩固扩大在汉高校“双一流”建设学科优势,围绕湖北省“51020”先进制造业产业集群和武汉市“965”现代产业体系,前瞻布局人工智能、机器人工程等前沿专业。支持中国科学院在汉院所建设世界一流科研机构,开展国家战略导向的应用基础和前沿科学研究,抢占星载原子钟、疫苗研制等领域科技制高点。提高市自然科学基金使用效能,到2027年,市自然科学基金新增立项500项。
7.激发科技领军企业研发动能。分类培育一批龙头型和高速成长型科技领军企业及后备力量,打造国家战略科技力量武汉企业梯队。推动科技领军企业加强研发布局,建设高能级创新平台,承担国家重大科技项目,提升国际竞争力。鼓励科技领军企业在境外建设国际企业创新中心,推动产业链、创新链向海外延伸。到2027年,力争科技领军企业及后备企业分别达到5家、15家。
(三)实施高效能研发形态突破行动
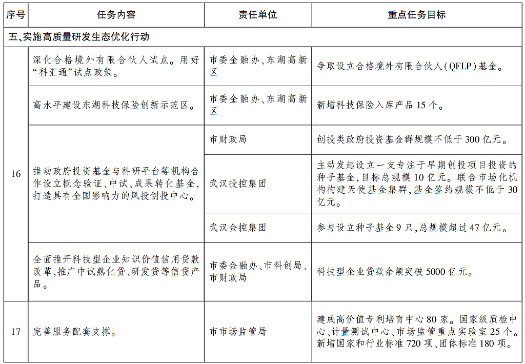
8.优化新型研发机构。开展有利于国际研发合作的体制机制和运营模式创新,推动新型研发机构法人化、企业化、平台化、共享化。推进武创院打造“枢纽型”新型研发机构,协同京津冀、长三角、粤港澳大湾区等区域,深化与国际组织合作,共建海外“科创蜂巢”等离岸科创中心。支持新型研发机构回归研发主责主业,推动一批新型研发机构成为研发型企业、一批新型研发机构转为科技企业孵化器、一批新型研发机构转为技术转移服务机构。
9.创新企业研发组织形态。鼓励企业建设制造业创新中心、技术创新中心等研发机构。推动企业内设研发机构扩能升级,成立市场化、实体化运行的研发型企业。引导行业龙头企业、校友企业在汉布局区域研发中心、设立研发型企业。实施研发型企业创新专项,支持一批研发能力强、技术转化效率高、市场竞争力突出的研发型企业。到2027年,规上工业企业研发机构覆盖率达50%。
10.建好产业创新联合实验室。打造新型柔性研发形态,支持企业联合产业链上下游,系统化攻克底层、共性、关键、前沿技术,催生复合型产业形态。完善“政产学研金服用”联动机制,推动人才、资金、场景等要素集聚。深化管理模式改革,赋予牵头企业技术路线制定权、创新任务分解权、参与单位决定权、经费使用自主权,激发创新主体研发活力。到2027年,建成产业创新联合实验室15家,产出重大标志性成果20项。
11.构建人工智能研发新范式。深入实施“人工智能+科学技术”专项行动,强化科学大模型建设应用,推动基础科研平台智能化升级,打造开放共享的高质量科学数据集,提升跨模态复杂科学数据处理水平,加速基础学科重大科学发现。加快驱动研发模式创新,推动人工智能与合成生物、芯片设计等领域协同创新,加速标志性技术突破和重大智能原生创新产品产出。到2027年,打造引领研发范式变革的行业大模型和智能体10个。
(四)实施高技术研发赋能产业行动
12.抢占未来产业赛道。建强武汉颠覆性技术创新中心,设立颠覆性技术投资基金,办好“武创源”颠覆性技术创新大赛,构建颠覆性技术培育体系。实施未来产业抢滩行动,聚焦未来制造、未来信息、未来材料、未来能源、未来健康五大核心方向,重点围绕智能机器人、光电融合、量子科技、前沿新材料、合成生物等细分赛道,培育一批新物种企业。到2027年,推动在汉转化颠覆性技术成果不少于100项,打造5个100亿级未来产业集群。
13.助推重点产业能级跃升。建立产业关键技术预测与监测预警体系,绘制重点产业链创新图谱,建立自上而下和自下而上相结合的重大任务凝练机制,提升研发攻关组织水平,构建“探索一代、储备一代、应用一代”的技术供给生态。围绕重点产业链上的关键核心部件、材料、设备中存在的技术瓶颈,推行揭榜挂帅、军令状、赛马等机制,驱动产业实现局部跨越式发展。到2027年,在重点产业领域突破关键核心技术100项。
14.加速研发成果落地转化。建设科技“汉交所”,打造科技成果发布和技术交易撮合综合服务平台。依托东湖高新区建设全球科创路演中心,引聚全球高价值科创项目和专利在汉转化。支持湖北科创供应链武汉节点加快建设并给予一定经费支持,建强专业化的技术经理人事务所和人才队伍。加快概念验证中心、中试平台建设,为研发成果提供技术验证、中试熟化等服务。到2027年,技术经理人突破5000人,建设市级以上产业知识产权运营中心15家、概念验证中心40家,培育省级以上制造业中试平台70家。
15.打造研发产业集群。推动各区立足优势产业,制定专项政策,支持打造中小企业特色产业集群。开发区聚焦光电子信息、生物医药、新能源与智能网联汽车、低碳能源、网络安全等领域,打造高能级产业创新极核;中心城区发挥市场、人才与场景等资源优势,重点发展“人工智能+”融合应用创新集群;新城区发挥特色产业和空间资源优势,建设高端装备研发制造承载区。到2027年,打造以研发为驱动的中小企业特色产业集群3—5个。
(五)实施高质量研发生态优化行动
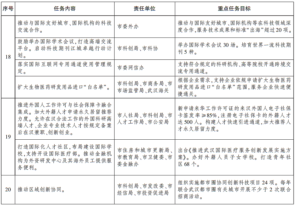
16.强化科技金融赋能。深化合格境外有限合伙人试点,拓宽科技型企业跨境融资渠道。用好“科汇通”试点政策,为符合条件的科研机构提供便利化跨境资金服务。高水平建设东湖科技保险创新示范区,引导保险机构为研发主体提供防范汇率波动、知识产权保护和网络数据安全等风险的综合保险方案。推动政府投资基金与科研平台等机构合作设立概念验证、中试、成果转化基金,打造具有全国影响力的风投创投中心。全面推开科技型企业知识价值信用贷款改革,推广中试熟化贷、研发贷等信贷产品。到2027年,创投类政府投资基金群规模不低于300亿元,科技型企业贷款余额突破5000亿元,新增科技保险入库产品15个。
17.完善服务配套支撑。围绕重点产业建设高价值专利培育中心,布局和储备一批高价值专利。强化海外知识产权风险防控和纠纷应对指导,搭建知识产权涉外风险防控体系。聚焦研发配套服务,加快建成国家通信光器件产品质检中心、国家卫星导航应用产品质检中心、国家药品监督管理局药品和医疗器械审评检查华中分中心。加强产业创新标准引领,支持关键技术标准攻关。到2027年,建成高价值专利培育中心80家,国家级质检中心、计量测试中心、市场监管重点实验室25个,新增国家和行业标准720项、团体标准180项。
18.优化创新开放环境。推动与国际友好城市、国际机构的科技交流合作,服务研发成果“走出去”。鼓励举办国际学术会议,打造高端交流平台。启动科技期刊江城卓越行动计划,培育世界一流科技期刊。落实国际互联网专用通道使用管理规定,增强全球科研资源获取便利度。扩大生物医药研发用品进口“白名单”,强化跨境协同研发。到2027年,推动与国际友好城市、国际机构等在科技领域深度合作,服务技术成果和标准“出海”超过20项,举办国际学术会议30场,培育世界一流科技期刊5种。
19.提升国际人才公共服务。推进外国人工作许可与社会保障卡融合集成,为外籍人才提供便捷服务。探索制定外籍“高精尖缺”人才认定标准,加大外籍人才申请永久居留推荐力度。允许在汉合法工作的外国科研高端人才、企业专业技术人才按规定备案后在汉兼职、创新创业。打造国际化人才社区,布局建设国际学校,支持有条件的医疗机构开设国际医疗部,完善国际医疗结算体系。推动金融机构为外资研发中心及其海外员工提供跨境结算、贸易融资等服务便利。
20.推动区域创新协同。深化武汉都市圈科技同兴,构建科技创新和产业创新协同推进格局。持续增强武汉科技创新中心引领力、辐射力,推进汉襄宜“金三角”协同创新,参与鄂湘赣“中三角”科技合作,加强与长江经济带沿线城市科技交流。构建跨区域协同创新网络,加强与京津冀、长三角、粤港澳大湾区国际科技创新中心和成渝地区、西安区域科技创新中心对接融合。
三、组织保障
加强组织领导,强化资源统筹,建立由市科创局牵头、相关部门和各区参与的工作协同机制,在人才培育、经费投入、项目招引、国际合作等方面加大保障力度。强化创新激励,持续营造市场化、法治化、国际化营商环境,打造风清气正、敢为人先、勇于探索的科研氛围。加强特色亮点工作宣传,凝聚建设国际研发中心城市的广泛共识。






